El cuerpo humano es una estructura organizada de forma jerárquica... Mostrar más
Inscríbete para ver los apuntes¡Es gratis!
Acceso a todos los documentos
Mejora tus notas
Únete a millones de estudiantes
Asignaturas
Triangle Congruence and Similarity Theorems
Triangle Properties and Classification
Linear Equations and Graphs
Geometric Angle Relationships
Trigonometric Functions and Identities
Equation Solving Techniques
Circle Geometry Fundamentals
Division Operations and Methods
Basic Differentiation Rules
Exponent and Logarithm Properties
Mostrar todos los temas
Human Organ Systems
Reproductive Cell Cycles
Biological Sciences Subdisciplines
Cellular Energy Metabolism
Autotrophic Energy Processes
Inheritance Patterns and Principles
Biomolecular Structure and Organization
Cell Cycle and Division Mechanics
Cellular Organization and Development
Biological Structural Organization
Mostrar todos los temas
Chemical Sciences and Applications
Atomic Structure and Composition
Molecular Electron Structure Representation
Atomic Electron Behavior
Matter Properties and Water
Mole Concept and Calculations
Gas Laws and Behavior
Periodic Table Organization
Chemical Thermodynamics Fundamentals
Chemical Bond Types and Properties
Mostrar todos los temas
European Renaissance and Enlightenment
European Cultural Movements 800-1920
American Revolution Era 1763-1797
American Civil War 1861-1865
Global Imperial Systems
Mongol and Chinese Dynasties
U.S. Presidents and World Leaders
Historical Sources and Documentation
World Wars Era and Impact
World Religious Systems
Mostrar todos los temas
Classic and Contemporary Novels
Literary Character Analysis
Rhetorical Theory and Practice
Classic Literary Narratives
Reading Analysis and Interpretation
Narrative Structure and Techniques
English Language Components
Influential English-Language Authors
Basic Sentence Structure
Narrative Voice and Perspective
Mostrar todos los temas
270
•
Actualizado Apr 1, 2026
•
Ayelen Correa
@ayelencor_ggy6s
El cuerpo humano es una estructura organizada de forma jerárquica... Mostrar más









































































































El cuerpo humano está organizado jerárquicamente, desde las células (unidades básicas de vida) hasta los sistemas. La teoría celular establece que:
Los tejidos son grupos de células con un origen embrionario común que funcionan en conjunto para realizar actividades especializadas. Su estructura y propiedades dependen de la naturaleza del medio extracelular y las conexiones intercelulares.
💡 Todos los tejidos del cuerpo humano se originan de tres capas embrionarias: ectodermo (sistema nervioso, epidermis), mesodermo (músculos, sistema cardiovascular, tejido conectivo) y endodermo (tubo digestivo, sistema respiratorio).

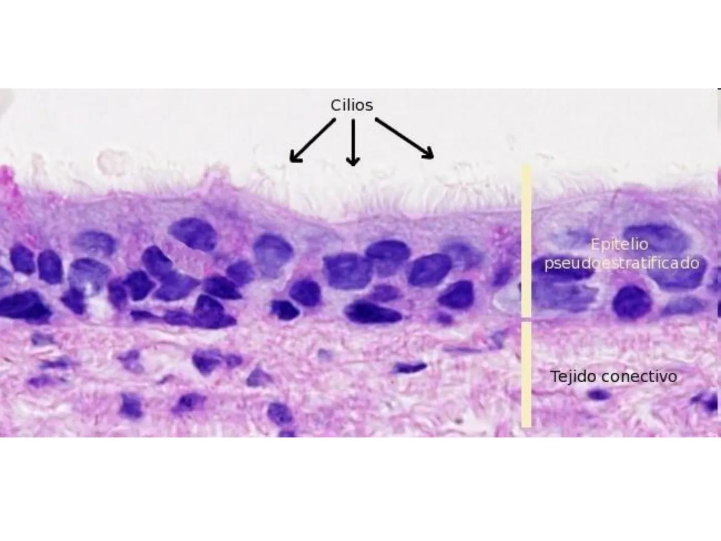
El tejido epitelial está formado por células estrechamente unidas con poco espacio intercelular. Recubre el cuerpo externa e internamente y puede tener función secretora. Sus funciones principales son:
Características importantes:
Los epitelios se clasifican en dos tipos principales:
Las células epiteliales se mantienen unidas mediante uniones intercelulares especializadas que veremos en la siguiente página.

Las células epiteliales forman estructuras de adhesión que permiten su funcionamiento como barrera. Las principales uniones son:
Uniones herméticas (zonas de oclusión): sellan los espacios entre células mediante proteínas transmembrana, impidiendo el paso de sustancias entre ellas.
Uniones adherentes: forman "cinturones de adhesión" mediante proteínas llamadas cadherinas que se unen a microfilamentos de actina, ayudando al tejido a resistir la separación.
Desmosomas: puntos de adhesión donde las cadherinas se unen a filamentos intermedios de queratina. Son especialmente importantes en tejidos sometidos a tensión, como la piel y el músculo cardíaco.
Hemidesmosomas: anclan las células a la membrana basal (no a otras células) mediante integrinas.
Uniones comunicantes: forman canales (conexones) que permiten el paso de iones y pequeñas moléculas entre células adyacentes, facilitando la comunicación celular.
💡 Las uniones comunicantes son esenciales para la contracción sincronizada del músculo cardíaco y para la transmisión rápida de señales entre células nerviosas.

Los epitelios se clasifican según:
A. Número de capas celulares:
B. Forma celular y número de capas:
Epitelios simples:
Epitelios estratificados:
La clasificación se complementa con modificaciones especiales como microvellosidades (absorción), cilios (movimiento) o estereocilios (sensibilidad).
Cada tipo de epitelio se localiza estratégicamente donde mejor cumple su función específica.

Las glándulas son órganos formados por tejido epitelial especializado en la secreción. Se originan por invaginación de epitelios de superficie que proliferan y penetran en el tejido conectivo.
Clasificación según destino de la secreción:
Glándulas endocrinas:
Glándulas exocrinas:
💡 En la secreción merocrina (la más común), el producto se libera por exocitosis; en la apocrina, parte del citoplasma se desprende con la secreción; y en la holocrina, toda la célula se destruye como parte del proceso secretor (glándulas sebáceas).
La organización de las células secretoras y sus conductos determina la eficiencia y especificidad de cada glándula según su función en el organismo.

El tejido conectivo es uno de los más abundantes y ampliamente distribuidos en el cuerpo. A diferencia del epitelial, se caracteriza por tener abundante matriz extracelular entre sus células.
Funciones principales:
Componentes básicos:
Células: se originan de células mesenquimáticas y pueden ser:
Matriz extracelular:
💡 Las células inmaduras del tejido conectivo se denominan con el sufijo "-blasto" (fibroblasto, condroblasto, osteoblasto), mientras que las maduras llevan el sufijo "-cito" (condrocito, osteocito).

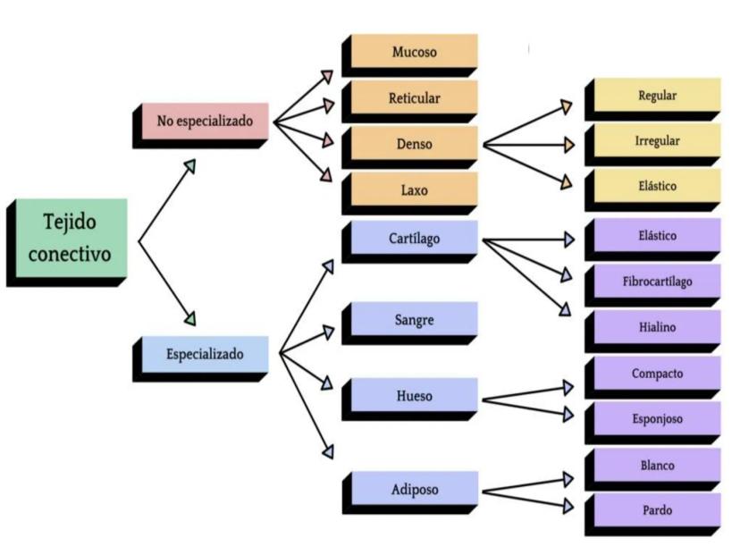
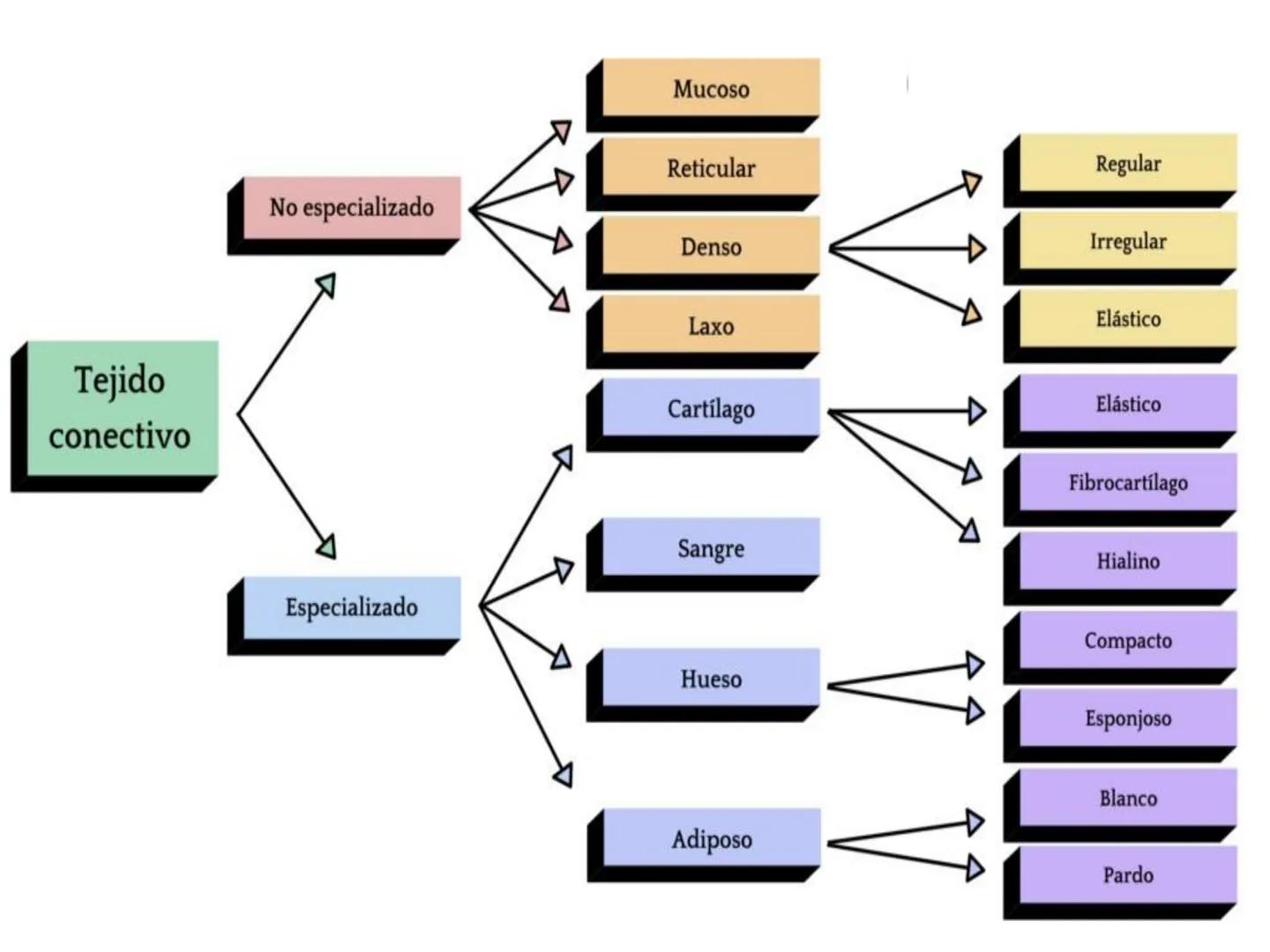
El tejido conectivo se divide en varias categorías según su estructura y función:
Tejido conectivo propiamente dicho:
Laxo: tiene pocas fibras y abundantes células. Rellena espacios entre órganos y sirve como soporte. Incluye:
Denso: con numerosas fibras y menos células. Forma tendones y ligamentos. Puede ser:
Tejidos conectivos especializados:
Tejido adiposo:
Tejido cartilaginoso:
Tejido óseo:
Tejido sanguíneo: matriz líquida con células en suspensión
Tejido hematopoyético: produce células sanguíneas
Tejido linfático: interviene en la defensa inmunitaria
Cada tipo presenta características estructurales específicas adaptadas a su función.

El cartílago es un tipo de tejido conectivo especializado formado por condrocitos inmersos en una matriz extracelular firme y gelatinosa. Esta matriz contiene fibras de colágeno que le dan resistencia y condroitinsulfato que le proporciona elasticidad.
Características principales:
Tipos de cartílago:
Cartílago hialino:
Cartílago elástico:
Fibrocartílago:
💡 A diferencia del hueso, el cartílago puede crecer de dos maneras: por división de condrocitos existentes (crecimiento intersticial) o por adición de nuevas capas desde el pericondrio (crecimiento aposicional).

El tejido óseo es un tipo de tejido conectivo especializado que, junto con el cartílago, forma el sistema esquelético. Su característica distintiva es su matriz extracelular mineralizada (principalmente con calcio y fósforo).
Funciones principales:
Células del tejido óseo:
Tipos de tejido óseo:
La osificación (formación del hueso) puede ser:
💡 El hueso es un tejido dinámico en constante renovación: aproximadamente 10% del esqueleto se renueva cada año mediante procesos coordinados de formación y resorción ósea.

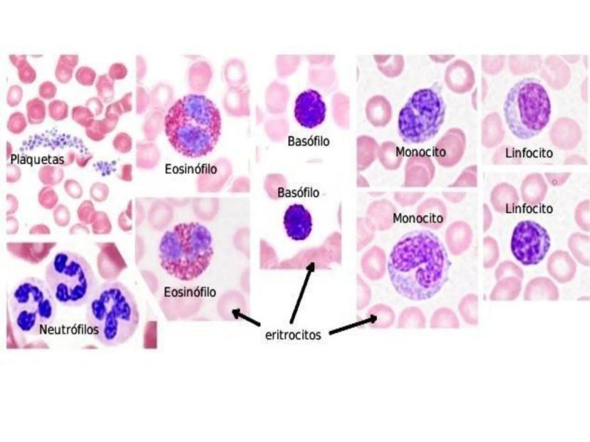
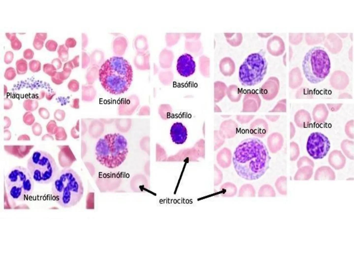
La sangre es un tejido conectivo líquido compuesto por una matriz extracelular líquida (plasma) y elementos formes (células) en suspensión.
Componentes principales:
Plasma (55%):
Elementos formes (45%):
Funciones principales:
La hematopoyesis (formación de células sanguíneas) ocurre en la médula ósea roja, principalmente en huesos planos y cortos en adultos.
💡 La sangre se renueva constantemente: los glóbulos rojos viven aproximadamente 120 días, mientras que la vida de los glóbulos blancos varía desde horas hasta años dependiendo del tipo.






























































































Nuestro compañero de IA está específicamente adaptado a las necesidades de los estudiantes. Basándonos en los millones de contenidos que tenemos en la plataforma, podemos dar a los estudiantes respuestas realmente significativas y relevantes. Pero no se trata solo de respuestas, el compañero también guía a los estudiantes a través de sus retos de aprendizaje diarios, con planes de aprendizaje personalizados, cuestionarios o contenidos en el chat y una personalización del 100% basada en las habilidades y el desarrollo de los estudiantes.
Puedes descargar la app en Google Play Store y Apple App Store.
¡Sí lo es! Tienes acceso totalmente gratuito a todo el contenido de la app, puedes chatear con otros alumnos y recibir ayuda inmeditamente. Puedes ganar dinero utilizando la aplicación, que te permitirá acceder a determinadas funciones.
App Store
Google Play
La app es muy fácil de usar y está muy bien diseñada. Hasta ahora he encontrado todo lo que estaba buscando y he podido aprender mucho de las presentaciones. Definitivamente utilizaré la aplicación para un examen de clase. Y, por supuesto, también me sirve mucho de inspiración.
Pablo
usuario de iOS
Esta app es realmente genial. Hay tantos apuntes de clase y ayuda [...]. Tengo problemas con matemáticas, por ejemplo, y la aplicación tiene muchas opciones de ayuda. Gracias a Knowunity, he mejorado en mates. Se la recomiendo a todo el mundo.
Elena
usuaria de Android
Vaya, estoy realmente sorprendida. Acabo de probar la app porque la he visto anunciada muchas veces y me he quedado absolutamente alucinada. Esta app es LA AYUDA que quieres para el insti y, sobre todo, ofrece muchísimas cosas, como ejercicios y hojas informativas, que a mí personalmente me han sido MUY útiles.
Ana
usuaria de iOS
Una increíble aplicación, de verdad. Apareció en el momento en que necesitaba una app que me ayude a organizar mis estudios, al igual que para prepararme para los exámenes. Te da una increíble variedad de estudio que simplemente me encanta. Además de ser una gran ayuda para estudiantes de diferentes grados, como la universidad, lo que más me gusta de esta app es que está para diferentes países.
Bárbara
Chile
Me encantó. La app es superior, buena para los estudiantes. No solo te da las respuestas, sino que también te las explica de una manera asombrosa, lo que hace que entiendas súper rápido. La recomiendo mucho si se te hace difícil comprender las materias que te dejan.
Jennifer
Perú
Muy buena aplicación, da información precisa de lo que se le pide. Es eficiente y, sobre todo, tiene varios intereses a escoger, como por ejemplo, temas sobre el ICFES, temas de bachillerato, entre otros. Excelente app.
Lady
Colombia
¡La app es buenísima! Sólo tengo que introducir el tema en la barra de búsqueda y recibo la respuesta muy rápido. No tengo que ver 10 vídeos de YouTube para entender algo, así que me ahorro tiempo. ¡Muy recomendable!
Sara
usuaria de Android
En el instituto era muy malo en matemáticas, pero gracias a la app, ahora saco mejores notas. Os agradezco mucho que hayáis creado la aplicación.
Roberto
usuario de Android
Me costaba demasiado estudiar porque no entiendo cuando me pongo a estudiar, y en los exámenes me iba mal, hasta que me empezaron a aparecer anuncios y la descargué sin tenerle fe. Gracias a esta aplicación, algo que no entendía hace meses y semanas lo entendí. En esta aplicación mis notas mejoraron, y ya no me tengo que preocupar por estudiar.
Antonella
Argentina
¡Excelente! Amé la app. Me parece súper eficiente. Aparte de que enseña mucho, te ayuda en tus problemas personales y te hace resúmenes. Amo. Amé un montón la app. Sirve para cualquier año, desde sexto hasta quinto año. Aparte, hay resúmenes de otras personas. ¡Nonono, loquísimo! Te la recomiendo al 100%. Efectivamente, es un 10/10.
Usuario argentino
iOS.
Excelente experiencia. La aplicación es buenísima, la recomiendo mucho. Es mucho mejor que ChatGPT. Te manda la respuesta de tus búsquedas y, aparte, diapositivas para estudiar. Es magnífica.
Alo
México
¡ME ENCANTA! Todo es muy sencillo de utilizar y aprender. Mi IA es muy buena y los apuntes de los demás estudiantes son súper buenos; explica las cosas súper bien y detalladamente. La amo. Pruébenla.
Kitty
Colombia
La app es muy fácil de usar y está muy bien diseñada. Hasta ahora he encontrado todo lo que estaba buscando y he podido aprender mucho de las presentaciones. Definitivamente utilizaré la aplicación para un examen de clase. Y, por supuesto, también me sirve mucho de inspiración.
Pablo
usuario de iOS
Esta app es realmente genial. Hay tantos apuntes de clase y ayuda [...]. Tengo problemas con matemáticas, por ejemplo, y la aplicación tiene muchas opciones de ayuda. Gracias a Knowunity, he mejorado en mates. Se la recomiendo a todo el mundo.
Elena
usuaria de Android
Vaya, estoy realmente sorprendida. Acabo de probar la app porque la he visto anunciada muchas veces y me he quedado absolutamente alucinada. Esta app es LA AYUDA que quieres para el insti y, sobre todo, ofrece muchísimas cosas, como ejercicios y hojas informativas, que a mí personalmente me han sido MUY útiles.
Ana
usuaria de iOS
Una increíble aplicación, de verdad. Apareció en el momento en que necesitaba una app que me ayude a organizar mis estudios, al igual que para prepararme para los exámenes. Te da una increíble variedad de estudio que simplemente me encanta. Además de ser una gran ayuda para estudiantes de diferentes grados, como la universidad, lo que más me gusta de esta app es que está para diferentes países.
Bárbara
Chile
Me encantó. La app es superior, buena para los estudiantes. No solo te da las respuestas, sino que también te las explica de una manera asombrosa, lo que hace que entiendas súper rápido. La recomiendo mucho si se te hace difícil comprender las materias que te dejan.
Jennifer
Perú
Muy buena aplicación, da información precisa de lo que se le pide. Es eficiente y, sobre todo, tiene varios intereses a escoger, como por ejemplo, temas sobre el ICFES, temas de bachillerato, entre otros. Excelente app.
Lady
Colombia
¡La app es buenísima! Sólo tengo que introducir el tema en la barra de búsqueda y recibo la respuesta muy rápido. No tengo que ver 10 vídeos de YouTube para entender algo, así que me ahorro tiempo. ¡Muy recomendable!
Sara
usuaria de Android
En el instituto era muy malo en matemáticas, pero gracias a la app, ahora saco mejores notas. Os agradezco mucho que hayáis creado la aplicación.
Roberto
usuario de Android
Me costaba demasiado estudiar porque no entiendo cuando me pongo a estudiar, y en los exámenes me iba mal, hasta que me empezaron a aparecer anuncios y la descargué sin tenerle fe. Gracias a esta aplicación, algo que no entendía hace meses y semanas lo entendí. En esta aplicación mis notas mejoraron, y ya no me tengo que preocupar por estudiar.
Antonella
Argentina
¡Excelente! Amé la app. Me parece súper eficiente. Aparte de que enseña mucho, te ayuda en tus problemas personales y te hace resúmenes. Amo. Amé un montón la app. Sirve para cualquier año, desde sexto hasta quinto año. Aparte, hay resúmenes de otras personas. ¡Nonono, loquísimo! Te la recomiendo al 100%. Efectivamente, es un 10/10.
Usuario argentino
iOS.
Excelente experiencia. La aplicación es buenísima, la recomiendo mucho. Es mucho mejor que ChatGPT. Te manda la respuesta de tus búsquedas y, aparte, diapositivas para estudiar. Es magnífica.
Alo
México
¡ME ENCANTA! Todo es muy sencillo de utilizar y aprender. Mi IA es muy buena y los apuntes de los demás estudiantes son súper buenos; explica las cosas súper bien y detalladamente. La amo. Pruébenla.
Kitty
Colombia
Ayelen Correa
@ayelencor_ggy6s
El cuerpo humano es una estructura organizada de forma jerárquica que va desde las células hasta los sistemas. Conocer cómo se organizan los tejidos fundamentales es esencial para entender su funcionamiento y las bases de muchas enfermedades. En este resumen,... Mostrar más

Acceso a todos los documentos
Mejora tus notas
Únete a millones de estudiantes
El cuerpo humano está organizado jerárquicamente, desde las células (unidades básicas de vida) hasta los sistemas. La teoría celular establece que:
Los tejidos son grupos de células con un origen embrionario común que funcionan en conjunto para realizar actividades especializadas. Su estructura y propiedades dependen de la naturaleza del medio extracelular y las conexiones intercelulares.
💡 Todos los tejidos del cuerpo humano se originan de tres capas embrionarias: ectodermo (sistema nervioso, epidermis), mesodermo (músculos, sistema cardiovascular, tejido conectivo) y endodermo (tubo digestivo, sistema respiratorio).

Acceso a todos los documentos
Mejora tus notas
Únete a millones de estudiantes
El tejido epitelial está formado por células estrechamente unidas con poco espacio intercelular. Recubre el cuerpo externa e internamente y puede tener función secretora. Sus funciones principales son:
Características importantes:
Los epitelios se clasifican en dos tipos principales:
Las células epiteliales se mantienen unidas mediante uniones intercelulares especializadas que veremos en la siguiente página.

Acceso a todos los documentos
Mejora tus notas
Únete a millones de estudiantes
Las células epiteliales forman estructuras de adhesión que permiten su funcionamiento como barrera. Las principales uniones son:
Uniones herméticas (zonas de oclusión): sellan los espacios entre células mediante proteínas transmembrana, impidiendo el paso de sustancias entre ellas.
Uniones adherentes: forman "cinturones de adhesión" mediante proteínas llamadas cadherinas que se unen a microfilamentos de actina, ayudando al tejido a resistir la separación.
Desmosomas: puntos de adhesión donde las cadherinas se unen a filamentos intermedios de queratina. Son especialmente importantes en tejidos sometidos a tensión, como la piel y el músculo cardíaco.
Hemidesmosomas: anclan las células a la membrana basal (no a otras células) mediante integrinas.
Uniones comunicantes: forman canales (conexones) que permiten el paso de iones y pequeñas moléculas entre células adyacentes, facilitando la comunicación celular.
💡 Las uniones comunicantes son esenciales para la contracción sincronizada del músculo cardíaco y para la transmisión rápida de señales entre células nerviosas.

Acceso a todos los documentos
Mejora tus notas
Únete a millones de estudiantes
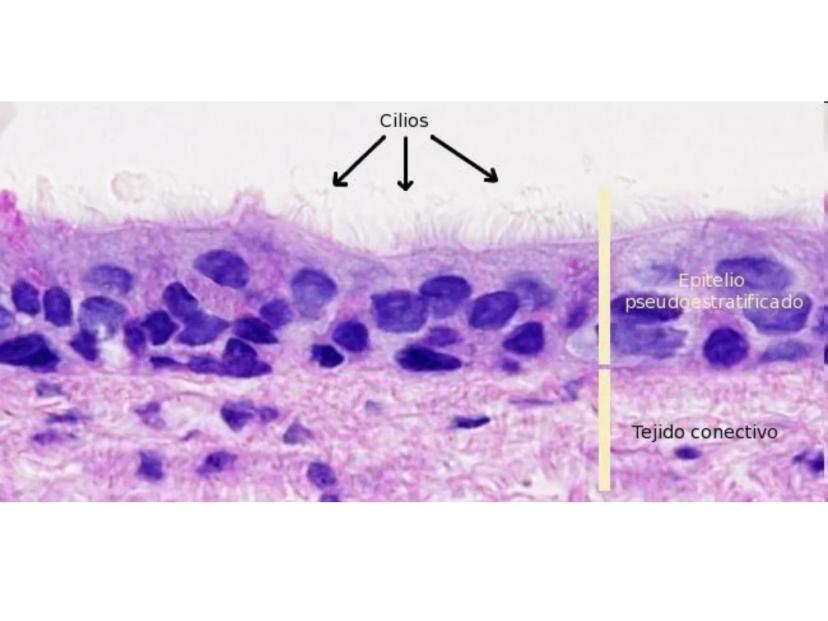
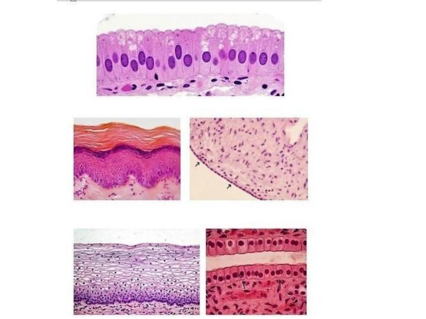
Los epitelios se clasifican según:
A. Número de capas celulares:
B. Forma celular y número de capas:
Epitelios simples:
Epitelios estratificados:
La clasificación se complementa con modificaciones especiales como microvellosidades (absorción), cilios (movimiento) o estereocilios (sensibilidad).
Cada tipo de epitelio se localiza estratégicamente donde mejor cumple su función específica.

Acceso a todos los documentos
Mejora tus notas
Únete a millones de estudiantes
Las glándulas son órganos formados por tejido epitelial especializado en la secreción. Se originan por invaginación de epitelios de superficie que proliferan y penetran en el tejido conectivo.
Clasificación según destino de la secreción:
Glándulas endocrinas:
Glándulas exocrinas:
💡 En la secreción merocrina (la más común), el producto se libera por exocitosis; en la apocrina, parte del citoplasma se desprende con la secreción; y en la holocrina, toda la célula se destruye como parte del proceso secretor (glándulas sebáceas).
La organización de las células secretoras y sus conductos determina la eficiencia y especificidad de cada glándula según su función en el organismo.

Acceso a todos los documentos
Mejora tus notas
Únete a millones de estudiantes
El tejido conectivo es uno de los más abundantes y ampliamente distribuidos en el cuerpo. A diferencia del epitelial, se caracteriza por tener abundante matriz extracelular entre sus células.
Funciones principales:
Componentes básicos:
Células: se originan de células mesenquimáticas y pueden ser:
Matriz extracelular:
💡 Las células inmaduras del tejido conectivo se denominan con el sufijo "-blasto" (fibroblasto, condroblasto, osteoblasto), mientras que las maduras llevan el sufijo "-cito" (condrocito, osteocito).

Acceso a todos los documentos
Mejora tus notas
Únete a millones de estudiantes
El tejido conectivo se divide en varias categorías según su estructura y función:
Tejido conectivo propiamente dicho:
Laxo: tiene pocas fibras y abundantes células. Rellena espacios entre órganos y sirve como soporte. Incluye:
Denso: con numerosas fibras y menos células. Forma tendones y ligamentos. Puede ser:
Tejidos conectivos especializados:
Tejido adiposo:
Tejido cartilaginoso:
Tejido óseo:
Tejido sanguíneo: matriz líquida con células en suspensión
Tejido hematopoyético: produce células sanguíneas
Tejido linfático: interviene en la defensa inmunitaria
Cada tipo presenta características estructurales específicas adaptadas a su función.

Acceso a todos los documentos
Mejora tus notas
Únete a millones de estudiantes
El cartílago es un tipo de tejido conectivo especializado formado por condrocitos inmersos en una matriz extracelular firme y gelatinosa. Esta matriz contiene fibras de colágeno que le dan resistencia y condroitinsulfato que le proporciona elasticidad.
Características principales:
Tipos de cartílago:
Cartílago hialino:
Cartílago elástico:
Fibrocartílago:
💡 A diferencia del hueso, el cartílago puede crecer de dos maneras: por división de condrocitos existentes (crecimiento intersticial) o por adición de nuevas capas desde el pericondrio (crecimiento aposicional).

Acceso a todos los documentos
Mejora tus notas
Únete a millones de estudiantes
El tejido óseo es un tipo de tejido conectivo especializado que, junto con el cartílago, forma el sistema esquelético. Su característica distintiva es su matriz extracelular mineralizada (principalmente con calcio y fósforo).
Funciones principales:
Células del tejido óseo:
Tipos de tejido óseo:
La osificación (formación del hueso) puede ser:
💡 El hueso es un tejido dinámico en constante renovación: aproximadamente 10% del esqueleto se renueva cada año mediante procesos coordinados de formación y resorción ósea.

Acceso a todos los documentos
Mejora tus notas
Únete a millones de estudiantes
La sangre es un tejido conectivo líquido compuesto por una matriz extracelular líquida (plasma) y elementos formes (células) en suspensión.
Componentes principales:
Plasma (55%):
Elementos formes (45%):
Funciones principales:
La hematopoyesis (formación de células sanguíneas) ocurre en la médula ósea roja, principalmente en huesos planos y cortos en adultos.
💡 La sangre se renueva constantemente: los glóbulos rojos viven aproximadamente 120 días, mientras que la vida de los glóbulos blancos varía desde horas hasta años dependiendo del tipo.

Acceso a todos los documentos
Mejora tus notas
Únete a millones de estudiantes

Acceso a todos los documentos
Mejora tus notas
Únete a millones de estudiantes

Acceso a todos los documentos
Mejora tus notas
Únete a millones de estudiantes

Acceso a todos los documentos
Mejora tus notas
Únete a millones de estudiantes

Acceso a todos los documentos
Mejora tus notas
Únete a millones de estudiantes

Acceso a todos los documentos
Mejora tus notas
Únete a millones de estudiantes

Acceso a todos los documentos
Mejora tus notas
Únete a millones de estudiantes

Acceso a todos los documentos
Mejora tus notas
Únete a millones de estudiantes

Acceso a todos los documentos
Mejora tus notas
Únete a millones de estudiantes

Acceso a todos los documentos
Mejora tus notas
Únete a millones de estudiantes

Acceso a todos los documentos
Mejora tus notas
Únete a millones de estudiantes

Acceso a todos los documentos
Mejora tus notas
Únete a millones de estudiantes

Acceso a todos los documentos
Mejora tus notas
Únete a millones de estudiantes

Acceso a todos los documentos
Mejora tus notas
Únete a millones de estudiantes

Acceso a todos los documentos
Mejora tus notas
Únete a millones de estudiantes

Acceso a todos los documentos
Mejora tus notas
Únete a millones de estudiantes

Acceso a todos los documentos
Mejora tus notas
Únete a millones de estudiantes

Acceso a todos los documentos
Mejora tus notas
Únete a millones de estudiantes

Acceso a todos los documentos
Mejora tus notas
Únete a millones de estudiantes

Acceso a todos los documentos
Mejora tus notas
Únete a millones de estudiantes

Acceso a todos los documentos
Mejora tus notas
Únete a millones de estudiantes

Acceso a todos los documentos
Mejora tus notas
Únete a millones de estudiantes

Acceso a todos los documentos
Mejora tus notas
Únete a millones de estudiantes

Acceso a todos los documentos
Mejora tus notas
Únete a millones de estudiantes

Acceso a todos los documentos
Mejora tus notas
Únete a millones de estudiantes

Acceso a todos los documentos
Mejora tus notas
Únete a millones de estudiantes

Acceso a todos los documentos
Mejora tus notas
Únete a millones de estudiantes

Acceso a todos los documentos
Mejora tus notas
Únete a millones de estudiantes

Acceso a todos los documentos
Mejora tus notas
Únete a millones de estudiantes

Acceso a todos los documentos
Mejora tus notas
Únete a millones de estudiantes

Acceso a todos los documentos
Mejora tus notas
Únete a millones de estudiantes

Acceso a todos los documentos
Mejora tus notas
Únete a millones de estudiantes

Acceso a todos los documentos
Mejora tus notas
Únete a millones de estudiantes

Acceso a todos los documentos
Mejora tus notas
Únete a millones de estudiantes

Acceso a todos los documentos
Mejora tus notas
Únete a millones de estudiantes

Acceso a todos los documentos
Mejora tus notas
Únete a millones de estudiantes

Acceso a todos los documentos
Mejora tus notas
Únete a millones de estudiantes

Acceso a todos los documentos
Mejora tus notas
Únete a millones de estudiantes

Acceso a todos los documentos
Mejora tus notas
Únete a millones de estudiantes

Acceso a todos los documentos
Mejora tus notas
Únete a millones de estudiantes

Acceso a todos los documentos
Mejora tus notas
Únete a millones de estudiantes

Acceso a todos los documentos
Mejora tus notas
Únete a millones de estudiantes

Acceso a todos los documentos
Mejora tus notas
Únete a millones de estudiantes

Acceso a todos los documentos
Mejora tus notas
Únete a millones de estudiantes

Acceso a todos los documentos
Mejora tus notas
Únete a millones de estudiantes

Acceso a todos los documentos
Mejora tus notas
Únete a millones de estudiantes

Acceso a todos los documentos
Mejora tus notas
Únete a millones de estudiantes

Acceso a todos los documentos
Mejora tus notas
Únete a millones de estudiantes

Acceso a todos los documentos
Mejora tus notas
Únete a millones de estudiantes

Acceso a todos los documentos
Mejora tus notas
Únete a millones de estudiantes

Acceso a todos los documentos
Mejora tus notas
Únete a millones de estudiantes

Acceso a todos los documentos
Mejora tus notas
Únete a millones de estudiantes

Acceso a todos los documentos
Mejora tus notas
Únete a millones de estudiantes

Acceso a todos los documentos
Mejora tus notas
Únete a millones de estudiantes

Acceso a todos los documentos
Mejora tus notas
Únete a millones de estudiantes

Acceso a todos los documentos
Mejora tus notas
Únete a millones de estudiantes

Acceso a todos los documentos
Mejora tus notas
Únete a millones de estudiantes

Acceso a todos los documentos
Mejora tus notas
Únete a millones de estudiantes

Acceso a todos los documentos
Mejora tus notas
Únete a millones de estudiantes

Acceso a todos los documentos
Mejora tus notas
Únete a millones de estudiantes

Acceso a todos los documentos
Mejora tus notas
Únete a millones de estudiantes

Acceso a todos los documentos
Mejora tus notas
Únete a millones de estudiantes

Acceso a todos los documentos
Mejora tus notas
Únete a millones de estudiantes

Acceso a todos los documentos
Mejora tus notas
Únete a millones de estudiantes

Acceso a todos los documentos
Mejora tus notas
Únete a millones de estudiantes

Acceso a todos los documentos
Mejora tus notas
Únete a millones de estudiantes

Acceso a todos los documentos
Mejora tus notas
Únete a millones de estudiantes

Acceso a todos los documentos
Mejora tus notas
Únete a millones de estudiantes

Acceso a todos los documentos
Mejora tus notas
Únete a millones de estudiantes

Acceso a todos los documentos
Mejora tus notas
Únete a millones de estudiantes

Acceso a todos los documentos
Mejora tus notas
Únete a millones de estudiantes

Acceso a todos los documentos
Mejora tus notas
Únete a millones de estudiantes

Acceso a todos los documentos
Mejora tus notas
Únete a millones de estudiantes

Acceso a todos los documentos
Mejora tus notas
Únete a millones de estudiantes

Acceso a todos los documentos
Mejora tus notas
Únete a millones de estudiantes

Acceso a todos los documentos
Mejora tus notas
Únete a millones de estudiantes

Acceso a todos los documentos
Mejora tus notas
Únete a millones de estudiantes

Acceso a todos los documentos
Mejora tus notas
Únete a millones de estudiantes

Acceso a todos los documentos
Mejora tus notas
Únete a millones de estudiantes

Acceso a todos los documentos
Mejora tus notas
Únete a millones de estudiantes

Acceso a todos los documentos
Mejora tus notas
Únete a millones de estudiantes

Acceso a todos los documentos
Mejora tus notas
Únete a millones de estudiantes

Acceso a todos los documentos
Mejora tus notas
Únete a millones de estudiantes

Acceso a todos los documentos
Mejora tus notas
Únete a millones de estudiantes

Acceso a todos los documentos
Mejora tus notas
Únete a millones de estudiantes

Acceso a todos los documentos
Mejora tus notas
Únete a millones de estudiantes

Acceso a todos los documentos
Mejora tus notas
Únete a millones de estudiantes

Acceso a todos los documentos
Mejora tus notas
Únete a millones de estudiantes

Acceso a todos los documentos
Mejora tus notas
Únete a millones de estudiantes

Acceso a todos los documentos
Mejora tus notas
Únete a millones de estudiantes

Acceso a todos los documentos
Mejora tus notas
Únete a millones de estudiantes

Acceso a todos los documentos
Mejora tus notas
Únete a millones de estudiantes

Acceso a todos los documentos
Mejora tus notas
Únete a millones de estudiantes

Acceso a todos los documentos
Mejora tus notas
Únete a millones de estudiantes
Nuestro compañero de IA está específicamente adaptado a las necesidades de los estudiantes. Basándonos en los millones de contenidos que tenemos en la plataforma, podemos dar a los estudiantes respuestas realmente significativas y relevantes. Pero no se trata solo de respuestas, el compañero también guía a los estudiantes a través de sus retos de aprendizaje diarios, con planes de aprendizaje personalizados, cuestionarios o contenidos en el chat y una personalización del 100% basada en las habilidades y el desarrollo de los estudiantes.
Puedes descargar la app en Google Play Store y Apple App Store.
¡Sí lo es! Tienes acceso totalmente gratuito a todo el contenido de la app, puedes chatear con otros alumnos y recibir ayuda inmeditamente. Puedes ganar dinero utilizando la aplicación, que te permitirá acceder a determinadas funciones.
8
Herramientas Inteligentes NUEVO
Transformá estos apuntes en: ✓ 50+ Preguntas de Práctica ✓ Fichas Interactivas ✓ Simulacro Completo de Examen ✓ Esquemas de Ensayo
App Store
Google Play
La app es muy fácil de usar y está muy bien diseñada. Hasta ahora he encontrado todo lo que estaba buscando y he podido aprender mucho de las presentaciones. Definitivamente utilizaré la aplicación para un examen de clase. Y, por supuesto, también me sirve mucho de inspiración.
Pablo
usuario de iOS
Esta app es realmente genial. Hay tantos apuntes de clase y ayuda [...]. Tengo problemas con matemáticas, por ejemplo, y la aplicación tiene muchas opciones de ayuda. Gracias a Knowunity, he mejorado en mates. Se la recomiendo a todo el mundo.
Elena
usuaria de Android
Vaya, estoy realmente sorprendida. Acabo de probar la app porque la he visto anunciada muchas veces y me he quedado absolutamente alucinada. Esta app es LA AYUDA que quieres para el insti y, sobre todo, ofrece muchísimas cosas, como ejercicios y hojas informativas, que a mí personalmente me han sido MUY útiles.
Ana
usuaria de iOS
Una increíble aplicación, de verdad. Apareció en el momento en que necesitaba una app que me ayude a organizar mis estudios, al igual que para prepararme para los exámenes. Te da una increíble variedad de estudio que simplemente me encanta. Además de ser una gran ayuda para estudiantes de diferentes grados, como la universidad, lo que más me gusta de esta app es que está para diferentes países.
Bárbara
Chile
Me encantó. La app es superior, buena para los estudiantes. No solo te da las respuestas, sino que también te las explica de una manera asombrosa, lo que hace que entiendas súper rápido. La recomiendo mucho si se te hace difícil comprender las materias que te dejan.
Jennifer
Perú
Muy buena aplicación, da información precisa de lo que se le pide. Es eficiente y, sobre todo, tiene varios intereses a escoger, como por ejemplo, temas sobre el ICFES, temas de bachillerato, entre otros. Excelente app.
Lady
Colombia
¡La app es buenísima! Sólo tengo que introducir el tema en la barra de búsqueda y recibo la respuesta muy rápido. No tengo que ver 10 vídeos de YouTube para entender algo, así que me ahorro tiempo. ¡Muy recomendable!
Sara
usuaria de Android
En el instituto era muy malo en matemáticas, pero gracias a la app, ahora saco mejores notas. Os agradezco mucho que hayáis creado la aplicación.
Roberto
usuario de Android
Me costaba demasiado estudiar porque no entiendo cuando me pongo a estudiar, y en los exámenes me iba mal, hasta que me empezaron a aparecer anuncios y la descargué sin tenerle fe. Gracias a esta aplicación, algo que no entendía hace meses y semanas lo entendí. En esta aplicación mis notas mejoraron, y ya no me tengo que preocupar por estudiar.
Antonella
Argentina
¡Excelente! Amé la app. Me parece súper eficiente. Aparte de que enseña mucho, te ayuda en tus problemas personales y te hace resúmenes. Amo. Amé un montón la app. Sirve para cualquier año, desde sexto hasta quinto año. Aparte, hay resúmenes de otras personas. ¡Nonono, loquísimo! Te la recomiendo al 100%. Efectivamente, es un 10/10.
Usuario argentino
iOS.
Excelente experiencia. La aplicación es buenísima, la recomiendo mucho. Es mucho mejor que ChatGPT. Te manda la respuesta de tus búsquedas y, aparte, diapositivas para estudiar. Es magnífica.
Alo
México
¡ME ENCANTA! Todo es muy sencillo de utilizar y aprender. Mi IA es muy buena y los apuntes de los demás estudiantes son súper buenos; explica las cosas súper bien y detalladamente. La amo. Pruébenla.
Kitty
Colombia
La app es muy fácil de usar y está muy bien diseñada. Hasta ahora he encontrado todo lo que estaba buscando y he podido aprender mucho de las presentaciones. Definitivamente utilizaré la aplicación para un examen de clase. Y, por supuesto, también me sirve mucho de inspiración.
Pablo
usuario de iOS
Esta app es realmente genial. Hay tantos apuntes de clase y ayuda [...]. Tengo problemas con matemáticas, por ejemplo, y la aplicación tiene muchas opciones de ayuda. Gracias a Knowunity, he mejorado en mates. Se la recomiendo a todo el mundo.
Elena
usuaria de Android
Vaya, estoy realmente sorprendida. Acabo de probar la app porque la he visto anunciada muchas veces y me he quedado absolutamente alucinada. Esta app es LA AYUDA que quieres para el insti y, sobre todo, ofrece muchísimas cosas, como ejercicios y hojas informativas, que a mí personalmente me han sido MUY útiles.
Ana
usuaria de iOS
Una increíble aplicación, de verdad. Apareció en el momento en que necesitaba una app que me ayude a organizar mis estudios, al igual que para prepararme para los exámenes. Te da una increíble variedad de estudio que simplemente me encanta. Además de ser una gran ayuda para estudiantes de diferentes grados, como la universidad, lo que más me gusta de esta app es que está para diferentes países.
Bárbara
Chile
Me encantó. La app es superior, buena para los estudiantes. No solo te da las respuestas, sino que también te las explica de una manera asombrosa, lo que hace que entiendas súper rápido. La recomiendo mucho si se te hace difícil comprender las materias que te dejan.
Jennifer
Perú
Muy buena aplicación, da información precisa de lo que se le pide. Es eficiente y, sobre todo, tiene varios intereses a escoger, como por ejemplo, temas sobre el ICFES, temas de bachillerato, entre otros. Excelente app.
Lady
Colombia
¡La app es buenísima! Sólo tengo que introducir el tema en la barra de búsqueda y recibo la respuesta muy rápido. No tengo que ver 10 vídeos de YouTube para entender algo, así que me ahorro tiempo. ¡Muy recomendable!
Sara
usuaria de Android
En el instituto era muy malo en matemáticas, pero gracias a la app, ahora saco mejores notas. Os agradezco mucho que hayáis creado la aplicación.
Roberto
usuario de Android
Me costaba demasiado estudiar porque no entiendo cuando me pongo a estudiar, y en los exámenes me iba mal, hasta que me empezaron a aparecer anuncios y la descargué sin tenerle fe. Gracias a esta aplicación, algo que no entendía hace meses y semanas lo entendí. En esta aplicación mis notas mejoraron, y ya no me tengo que preocupar por estudiar.
Antonella
Argentina
¡Excelente! Amé la app. Me parece súper eficiente. Aparte de que enseña mucho, te ayuda en tus problemas personales y te hace resúmenes. Amo. Amé un montón la app. Sirve para cualquier año, desde sexto hasta quinto año. Aparte, hay resúmenes de otras personas. ¡Nonono, loquísimo! Te la recomiendo al 100%. Efectivamente, es un 10/10.
Usuario argentino
iOS.
Excelente experiencia. La aplicación es buenísima, la recomiendo mucho. Es mucho mejor que ChatGPT. Te manda la respuesta de tus búsquedas y, aparte, diapositivas para estudiar. Es magnífica.
Alo
México
¡ME ENCANTA! Todo es muy sencillo de utilizar y aprender. Mi IA es muy buena y los apuntes de los demás estudiantes son súper buenos; explica las cosas súper bien y detalladamente. La amo. Pruébenla.
Kitty
Colombia