化学で必須の溶液の濃度について学ぼう!実験や化学反応の計算で絶対に使うから、しっかりマスターしておく必要がある。特にモル濃度は高校化学の基礎中の基礎だよ。
Inscríbete para ver los apuntes¡Es gratis!
Acceso a todos los documentos
Mejora tus notas
Únete a millones de estudiantes
Asignaturas
Triangle Congruence and Similarity Theorems
Triangle Properties and Classification
Linear Equations and Graphs
Geometric Angle Relationships
Trigonometric Functions and Identities
Equation Solving Techniques
Circle Geometry Fundamentals
Division Operations and Methods
Basic Differentiation Rules
Exponent and Logarithm Properties
Mostrar todos los temas
Human Organ Systems
Reproductive Cell Cycles
Biological Sciences Subdisciplines
Cellular Energy Metabolism
Autotrophic Energy Processes
Inheritance Patterns and Principles
Biomolecular Structure and Organization
Cell Cycle and Division Mechanics
Cellular Organization and Development
Biological Structural Organization
Mostrar todos los temas
Chemical Sciences and Applications
Atomic Structure and Composition
Molecular Electron Structure Representation
Atomic Electron Behavior
Matter Properties and Water
Mole Concept and Calculations
Gas Laws and Behavior
Periodic Table Organization
Chemical Thermodynamics Fundamentals
Chemical Bond Types and Properties
Mostrar todos los temas
European Renaissance and Enlightenment
European Cultural Movements 800-1920
American Revolution Era 1763-1797
American Civil War 1861-1865
Global Imperial Systems
Mongol and Chinese Dynasties
U.S. Presidents and World Leaders
Historical Sources and Documentation
World Wars Era and Impact
World Religious Systems
Mostrar todos los temas
Classic and Contemporary Novels
Literary Character Analysis
Rhetorical Theory and Practice
Classic Literary Narratives
Reading Analysis and Interpretation
Narrative Structure and Techniques
English Language Components
Influential English-Language Authors
Basic Sentence Structure
Narrative Voice and Perspective
Mostrar todos los temas
23
•
Actualizado Mar 18, 2026
•
化学で必須の溶液の濃度について学ぼう!実験や化学反応の計算で絶対に使うから、しっかりマスターしておく必要がある。特にモル濃度は高校化学の基礎中の基礎だよ。







溶液の濃度って、簡単に言うと「どのくらい濃いか」を数字で表したもの。化学反応の計算や実験の準備で毎回使うから、計算方法をマスターしないとダメなんだ。
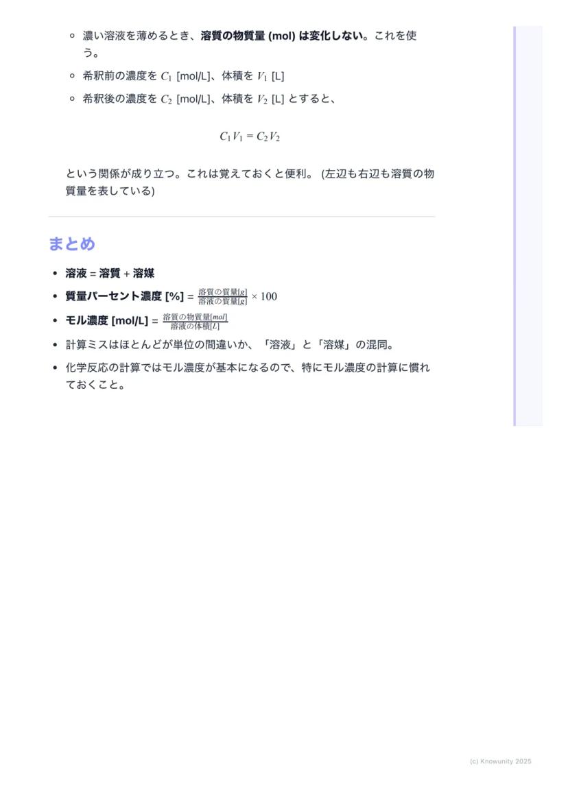
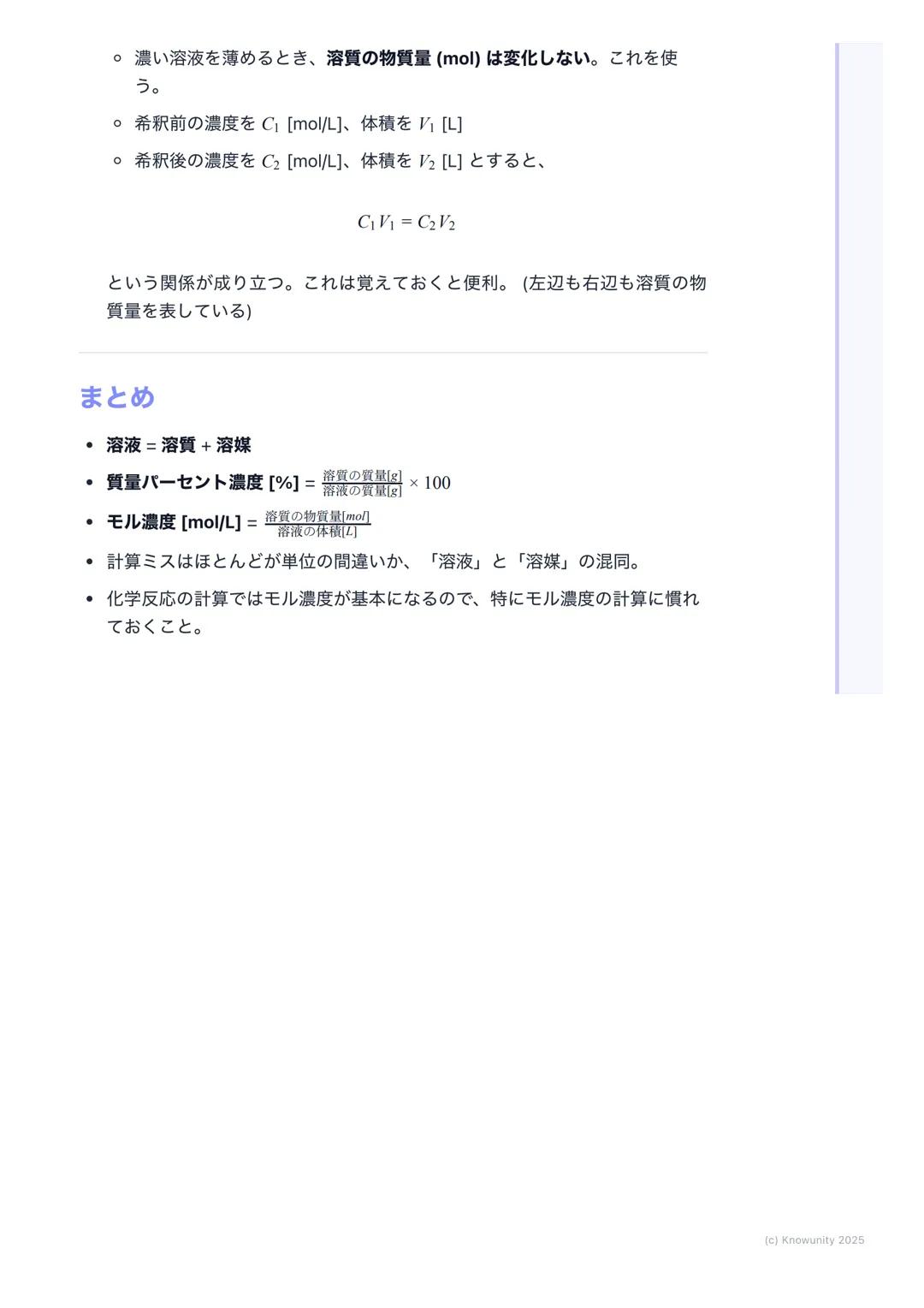
まず基本的な用語を覚えよう。溶質は溶けている物質(食塩水なら食塩)、溶媒は溶かしている液体(食塩水なら水)、溶液は全体のこと。つまり溶液=溶質+溶媒っていう関係は絶対に覚えておこう!
ポイント: 溶液、溶質、溶媒の違いを混同しないこと。これが計算ミスの一番の原因だよ。

中学校でも習った質量パーセント濃度から復習しよう。これは溶液の質量に対する溶質の質量の割合で、単位は%だ。
計算式は 質量パーセント濃度[%] = (溶質の質量[g] ÷ 溶液の質量[g]) × 100 。ここで注意なのは、分母が「溶液」の質量だということ!溶媒の質量じゃないからね。
この濃度の特徴は、温度が変わっても値が変化しないこと。質量は温度で変わらないからね。ただし、化学反応の計算には向いていない。

高校化学で一番重要なモル濃度について学ぼう。これは溶液1Lあたりに含まれる溶質の**物質量(mol)**で表す濃度で、単位はmol/Lだ。
計算式は モル濃度 = 溶質の物質量[mol] ÷ 溶液の体積[L] 。ここで超重要なのは、分母が溶液の「体積」で、単位は必ずL(リットル)に変換すること!mLのままだと1000倍違う答えになっちゃう。
モル濃度の最大のメリットは、化学反応の量的関係の計算にめちゃくちゃ便利なこと。溶液の体積を測るだけで、そこに含まれる溶質の物質量がすぐわかる。
注意: 温度によって溶液の体積が変化するので、モル濃度の値も少し変わる。これが質量パーセント濃度との違いだ。

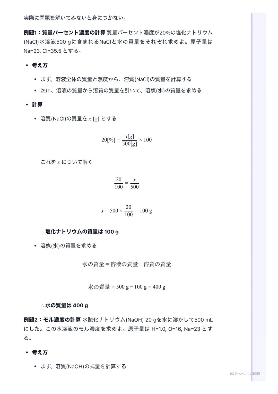
実際に問題を解いてみよう。質量パーセント濃度20%の塩化ナトリウム水溶液500gに含まれるNaClと水の質量を求める問題だ。
まず溶質の質量を計算する。20% = x[g] ÷ 500[g] × 100 これを解くと、x = 500 × 20/100 = 100g。だから塩化ナトリウムは100g。
次に水の質量は、溶液の質量から溶質の質量を引く。水の質量 = 500g - 100g = 400g。つまり水は400gだね。

今度はモル濃度の計算だ。NaOH 20gを水に溶かして500mLにした水溶液のモル濃度を求めよう。
まずNaOHの式量を計算:Na(23) + O(16) + H(1.0) = 40。だからモル質量は40 g/mol。
次にNaOH 20gの物質量:20g ÷ 40 g/mol = 0.50mol。溶液の体積を500mL = 0.500Lに変換。
最後にモル濃度を計算:0.50mol ÷ 0.500L = 1.0 mol/L。
計算のコツ: 単位の変換を忘れないこと!特にmLをLに直すのを忘れがち。

試験でよくある間違いを避けるポイントを覚えよう。単位の変換を忘れない(特に体積はL)、溶液と溶媒を混同しない(質量パーセント濃度の分母は溶液の質量)ことが重要だ。
希釈の計算では、溶質の物質量は変化しないという原理を使う。C₁V₁ = C₂V₂の関係式は超便利だから覚えておこう。
化学反応の計算ではモル濃度が基本になる。質量パーセント濃度よりもモル濃度の計算に慣れておくことが大切だよ。
最重要ポイント: 溶液 = 溶質 + 溶媒、そしてモル濃度の計算では必ず体積をLに変換!
Nuestro compañero de IA está específicamente adaptado a las necesidades de los estudiantes. Basándonos en los millones de contenidos que tenemos en la plataforma, podemos dar a los estudiantes respuestas realmente significativas y relevantes. Pero no se trata solo de respuestas, el compañero también guía a los estudiantes a través de sus retos de aprendizaje diarios, con planes de aprendizaje personalizados, cuestionarios o contenidos en el chat y una personalización del 100% basada en las habilidades y el desarrollo de los estudiantes.
Puedes descargar la app en Google Play Store y Apple App Store.
¡Sí lo es! Tienes acceso totalmente gratuito a todo el contenido de la app, puedes chatear con otros alumnos y recibir ayuda inmeditamente. Puedes ganar dinero utilizando la aplicación, que te permitirá acceder a determinadas funciones.
App Store
Google Play
La app es muy fácil de usar y está muy bien diseñada. Hasta ahora he encontrado todo lo que estaba buscando y he podido aprender mucho de las presentaciones. Definitivamente utilizaré la aplicación para un examen de clase. Y, por supuesto, también me sirve mucho de inspiración.
Pablo
usuario de iOS
Esta app es realmente genial. Hay tantos apuntes de clase y ayuda [...]. Tengo problemas con matemáticas, por ejemplo, y la aplicación tiene muchas opciones de ayuda. Gracias a Knowunity, he mejorado en mates. Se la recomiendo a todo el mundo.
Elena
usuaria de Android
Vaya, estoy realmente sorprendida. Acabo de probar la app porque la he visto anunciada muchas veces y me he quedado absolutamente alucinada. Esta app es LA AYUDA que quieres para el insti y, sobre todo, ofrece muchísimas cosas, como ejercicios y hojas informativas, que a mí personalmente me han sido MUY útiles.
Ana
usuaria de iOS
Una increíble aplicación, de verdad. Apareció en el momento en que necesitaba una app que me ayude a organizar mis estudios, al igual que para prepararme para los exámenes. Te da una increíble variedad de estudio que simplemente me encanta. Además de ser una gran ayuda para estudiantes de diferentes grados, como la universidad, lo que más me gusta de esta app es que está para diferentes países.
Bárbara
Chile
Me encantó. La app es superior, buena para los estudiantes. No solo te da las respuestas, sino que también te las explica de una manera asombrosa, lo que hace que entiendas súper rápido. La recomiendo mucho si se te hace difícil comprender las materias que te dejan.
Jennifer
Perú
Muy buena aplicación, da información precisa de lo que se le pide. Es eficiente y, sobre todo, tiene varios intereses a escoger, como por ejemplo, temas sobre el ICFES, temas de bachillerato, entre otros. Excelente app.
Lady
Colombia
¡La app es buenísima! Sólo tengo que introducir el tema en la barra de búsqueda y recibo la respuesta muy rápido. No tengo que ver 10 vídeos de YouTube para entender algo, así que me ahorro tiempo. ¡Muy recomendable!
Sara
usuaria de Android
En el instituto era muy malo en matemáticas, pero gracias a la app, ahora saco mejores notas. Os agradezco mucho que hayáis creado la aplicación.
Roberto
usuario de Android
Me costaba demasiado estudiar porque no entiendo cuando me pongo a estudiar, y en los exámenes me iba mal, hasta que me empezaron a aparecer anuncios y la descargué sin tenerle fe. Gracias a esta aplicación, algo que no entendía hace meses y semanas lo entendí. En esta aplicación mis notas mejoraron, y ya no me tengo que preocupar por estudiar.
Antonella
Argentina
¡Excelente! Amé la app. Me parece súper eficiente. Aparte de que enseña mucho, te ayuda en tus problemas personales y te hace resúmenes. Amo. Amé un montón la app. Sirve para cualquier año, desde sexto hasta quinto año. Aparte, hay resúmenes de otras personas. ¡Nonono, loquísimo! Te la recomiendo al 100%. Efectivamente, es un 10/10.
Usuario argentino
iOS.
Excelente experiencia. La aplicación es buenísima, la recomiendo mucho. Es mucho mejor que ChatGPT. Te manda la respuesta de tus búsquedas y, aparte, diapositivas para estudiar. Es magnífica.
Alo
México
¡ME ENCANTA! Todo es muy sencillo de utilizar y aprender. Mi IA es muy buena y los apuntes de los demás estudiantes son súper buenos; explica las cosas súper bien y detalladamente. La amo. Pruébenla.
Kitty
Colombia
La app es muy fácil de usar y está muy bien diseñada. Hasta ahora he encontrado todo lo que estaba buscando y he podido aprender mucho de las presentaciones. Definitivamente utilizaré la aplicación para un examen de clase. Y, por supuesto, también me sirve mucho de inspiración.
Pablo
usuario de iOS
Esta app es realmente genial. Hay tantos apuntes de clase y ayuda [...]. Tengo problemas con matemáticas, por ejemplo, y la aplicación tiene muchas opciones de ayuda. Gracias a Knowunity, he mejorado en mates. Se la recomiendo a todo el mundo.
Elena
usuaria de Android
Vaya, estoy realmente sorprendida. Acabo de probar la app porque la he visto anunciada muchas veces y me he quedado absolutamente alucinada. Esta app es LA AYUDA que quieres para el insti y, sobre todo, ofrece muchísimas cosas, como ejercicios y hojas informativas, que a mí personalmente me han sido MUY útiles.
Ana
usuaria de iOS
Una increíble aplicación, de verdad. Apareció en el momento en que necesitaba una app que me ayude a organizar mis estudios, al igual que para prepararme para los exámenes. Te da una increíble variedad de estudio que simplemente me encanta. Además de ser una gran ayuda para estudiantes de diferentes grados, como la universidad, lo que más me gusta de esta app es que está para diferentes países.
Bárbara
Chile
Me encantó. La app es superior, buena para los estudiantes. No solo te da las respuestas, sino que también te las explica de una manera asombrosa, lo que hace que entiendas súper rápido. La recomiendo mucho si se te hace difícil comprender las materias que te dejan.
Jennifer
Perú
Muy buena aplicación, da información precisa de lo que se le pide. Es eficiente y, sobre todo, tiene varios intereses a escoger, como por ejemplo, temas sobre el ICFES, temas de bachillerato, entre otros. Excelente app.
Lady
Colombia
¡La app es buenísima! Sólo tengo que introducir el tema en la barra de búsqueda y recibo la respuesta muy rápido. No tengo que ver 10 vídeos de YouTube para entender algo, así que me ahorro tiempo. ¡Muy recomendable!
Sara
usuaria de Android
En el instituto era muy malo en matemáticas, pero gracias a la app, ahora saco mejores notas. Os agradezco mucho que hayáis creado la aplicación.
Roberto
usuario de Android
Me costaba demasiado estudiar porque no entiendo cuando me pongo a estudiar, y en los exámenes me iba mal, hasta que me empezaron a aparecer anuncios y la descargué sin tenerle fe. Gracias a esta aplicación, algo que no entendía hace meses y semanas lo entendí. En esta aplicación mis notas mejoraron, y ya no me tengo que preocupar por estudiar.
Antonella
Argentina
¡Excelente! Amé la app. Me parece súper eficiente. Aparte de que enseña mucho, te ayuda en tus problemas personales y te hace resúmenes. Amo. Amé un montón la app. Sirve para cualquier año, desde sexto hasta quinto año. Aparte, hay resúmenes de otras personas. ¡Nonono, loquísimo! Te la recomiendo al 100%. Efectivamente, es un 10/10.
Usuario argentino
iOS.
Excelente experiencia. La aplicación es buenísima, la recomiendo mucho. Es mucho mejor que ChatGPT. Te manda la respuesta de tus búsquedas y, aparte, diapositivas para estudiar. Es magnífica.
Alo
México
¡ME ENCANTA! Todo es muy sencillo de utilizar y aprender. Mi IA es muy buena y los apuntes de los demás estudiantes son súper buenos; explica las cosas súper bien y detalladamente. La amo. Pruébenla.
Kitty
Colombia
化学で必須の溶液の濃度について学ぼう!実験や化学反応の計算で絶対に使うから、しっかりマスターしておく必要がある。特にモル濃度は高校化学の基礎中の基礎だよ。

Acceso a todos los documentos
Mejora tus notas
Únete a millones de estudiantes
溶液の濃度って、簡単に言うと「どのくらい濃いか」を数字で表したもの。化学反応の計算や実験の準備で毎回使うから、計算方法をマスターしないとダメなんだ。
まず基本的な用語を覚えよう。溶質は溶けている物質(食塩水なら食塩)、溶媒は溶かしている液体(食塩水なら水)、溶液は全体のこと。つまり溶液=溶質+溶媒っていう関係は絶対に覚えておこう!
ポイント: 溶液、溶質、溶媒の違いを混同しないこと。これが計算ミスの一番の原因だよ。

Acceso a todos los documentos
Mejora tus notas
Únete a millones de estudiantes
中学校でも習った質量パーセント濃度から復習しよう。これは溶液の質量に対する溶質の質量の割合で、単位は%だ。
計算式は 質量パーセント濃度[%] = (溶質の質量[g] ÷ 溶液の質量[g]) × 100 。ここで注意なのは、分母が「溶液」の質量だということ!溶媒の質量じゃないからね。
この濃度の特徴は、温度が変わっても値が変化しないこと。質量は温度で変わらないからね。ただし、化学反応の計算には向いていない。

Acceso a todos los documentos
Mejora tus notas
Únete a millones de estudiantes
高校化学で一番重要なモル濃度について学ぼう。これは溶液1Lあたりに含まれる溶質の**物質量(mol)**で表す濃度で、単位はmol/Lだ。
計算式は モル濃度 = 溶質の物質量[mol] ÷ 溶液の体積[L] 。ここで超重要なのは、分母が溶液の「体積」で、単位は必ずL(リットル)に変換すること!mLのままだと1000倍違う答えになっちゃう。
モル濃度の最大のメリットは、化学反応の量的関係の計算にめちゃくちゃ便利なこと。溶液の体積を測るだけで、そこに含まれる溶質の物質量がすぐわかる。
注意: 温度によって溶液の体積が変化するので、モル濃度の値も少し変わる。これが質量パーセント濃度との違いだ。

Acceso a todos los documentos
Mejora tus notas
Únete a millones de estudiantes
実際に問題を解いてみよう。質量パーセント濃度20%の塩化ナトリウム水溶液500gに含まれるNaClと水の質量を求める問題だ。
まず溶質の質量を計算する。20% = x[g] ÷ 500[g] × 100 これを解くと、x = 500 × 20/100 = 100g。だから塩化ナトリウムは100g。
次に水の質量は、溶液の質量から溶質の質量を引く。水の質量 = 500g - 100g = 400g。つまり水は400gだね。

Acceso a todos los documentos
Mejora tus notas
Únete a millones de estudiantes
今度はモル濃度の計算だ。NaOH 20gを水に溶かして500mLにした水溶液のモル濃度を求めよう。
まずNaOHの式量を計算:Na(23) + O(16) + H(1.0) = 40。だからモル質量は40 g/mol。
次にNaOH 20gの物質量:20g ÷ 40 g/mol = 0.50mol。溶液の体積を500mL = 0.500Lに変換。
最後にモル濃度を計算:0.50mol ÷ 0.500L = 1.0 mol/L。
計算のコツ: 単位の変換を忘れないこと!特にmLをLに直すのを忘れがち。

Acceso a todos los documentos
Mejora tus notas
Únete a millones de estudiantes
試験でよくある間違いを避けるポイントを覚えよう。単位の変換を忘れない(特に体積はL)、溶液と溶媒を混同しない(質量パーセント濃度の分母は溶液の質量)ことが重要だ。
希釈の計算では、溶質の物質量は変化しないという原理を使う。C₁V₁ = C₂V₂の関係式は超便利だから覚えておこう。
化学反応の計算ではモル濃度が基本になる。質量パーセント濃度よりもモル濃度の計算に慣れておくことが大切だよ。
最重要ポイント: 溶液 = 溶質 + 溶媒、そしてモル濃度の計算では必ず体積をLに変換!
Nuestro compañero de IA está específicamente adaptado a las necesidades de los estudiantes. Basándonos en los millones de contenidos que tenemos en la plataforma, podemos dar a los estudiantes respuestas realmente significativas y relevantes. Pero no se trata solo de respuestas, el compañero también guía a los estudiantes a través de sus retos de aprendizaje diarios, con planes de aprendizaje personalizados, cuestionarios o contenidos en el chat y una personalización del 100% basada en las habilidades y el desarrollo de los estudiantes.
Puedes descargar la app en Google Play Store y Apple App Store.
¡Sí lo es! Tienes acceso totalmente gratuito a todo el contenido de la app, puedes chatear con otros alumnos y recibir ayuda inmeditamente. Puedes ganar dinero utilizando la aplicación, que te permitirá acceder a determinadas funciones.
0
Herramientas Inteligentes NUEVO
Transformá estos apuntes en: ✓ 50+ Preguntas de Práctica ✓ Fichas Interactivas ✓ Simulacro Completo de Examen ✓ Esquemas de Ensayo
App Store
Google Play
La app es muy fácil de usar y está muy bien diseñada. Hasta ahora he encontrado todo lo que estaba buscando y he podido aprender mucho de las presentaciones. Definitivamente utilizaré la aplicación para un examen de clase. Y, por supuesto, también me sirve mucho de inspiración.
Pablo
usuario de iOS
Esta app es realmente genial. Hay tantos apuntes de clase y ayuda [...]. Tengo problemas con matemáticas, por ejemplo, y la aplicación tiene muchas opciones de ayuda. Gracias a Knowunity, he mejorado en mates. Se la recomiendo a todo el mundo.
Elena
usuaria de Android
Vaya, estoy realmente sorprendida. Acabo de probar la app porque la he visto anunciada muchas veces y me he quedado absolutamente alucinada. Esta app es LA AYUDA que quieres para el insti y, sobre todo, ofrece muchísimas cosas, como ejercicios y hojas informativas, que a mí personalmente me han sido MUY útiles.
Ana
usuaria de iOS
Una increíble aplicación, de verdad. Apareció en el momento en que necesitaba una app que me ayude a organizar mis estudios, al igual que para prepararme para los exámenes. Te da una increíble variedad de estudio que simplemente me encanta. Además de ser una gran ayuda para estudiantes de diferentes grados, como la universidad, lo que más me gusta de esta app es que está para diferentes países.
Bárbara
Chile
Me encantó. La app es superior, buena para los estudiantes. No solo te da las respuestas, sino que también te las explica de una manera asombrosa, lo que hace que entiendas súper rápido. La recomiendo mucho si se te hace difícil comprender las materias que te dejan.
Jennifer
Perú
Muy buena aplicación, da información precisa de lo que se le pide. Es eficiente y, sobre todo, tiene varios intereses a escoger, como por ejemplo, temas sobre el ICFES, temas de bachillerato, entre otros. Excelente app.
Lady
Colombia
¡La app es buenísima! Sólo tengo que introducir el tema en la barra de búsqueda y recibo la respuesta muy rápido. No tengo que ver 10 vídeos de YouTube para entender algo, así que me ahorro tiempo. ¡Muy recomendable!
Sara
usuaria de Android
En el instituto era muy malo en matemáticas, pero gracias a la app, ahora saco mejores notas. Os agradezco mucho que hayáis creado la aplicación.
Roberto
usuario de Android
Me costaba demasiado estudiar porque no entiendo cuando me pongo a estudiar, y en los exámenes me iba mal, hasta que me empezaron a aparecer anuncios y la descargué sin tenerle fe. Gracias a esta aplicación, algo que no entendía hace meses y semanas lo entendí. En esta aplicación mis notas mejoraron, y ya no me tengo que preocupar por estudiar.
Antonella
Argentina
¡Excelente! Amé la app. Me parece súper eficiente. Aparte de que enseña mucho, te ayuda en tus problemas personales y te hace resúmenes. Amo. Amé un montón la app. Sirve para cualquier año, desde sexto hasta quinto año. Aparte, hay resúmenes de otras personas. ¡Nonono, loquísimo! Te la recomiendo al 100%. Efectivamente, es un 10/10.
Usuario argentino
iOS.
Excelente experiencia. La aplicación es buenísima, la recomiendo mucho. Es mucho mejor que ChatGPT. Te manda la respuesta de tus búsquedas y, aparte, diapositivas para estudiar. Es magnífica.
Alo
México
¡ME ENCANTA! Todo es muy sencillo de utilizar y aprender. Mi IA es muy buena y los apuntes de los demás estudiantes son súper buenos; explica las cosas súper bien y detalladamente. La amo. Pruébenla.
Kitty
Colombia
La app es muy fácil de usar y está muy bien diseñada. Hasta ahora he encontrado todo lo que estaba buscando y he podido aprender mucho de las presentaciones. Definitivamente utilizaré la aplicación para un examen de clase. Y, por supuesto, también me sirve mucho de inspiración.
Pablo
usuario de iOS
Esta app es realmente genial. Hay tantos apuntes de clase y ayuda [...]. Tengo problemas con matemáticas, por ejemplo, y la aplicación tiene muchas opciones de ayuda. Gracias a Knowunity, he mejorado en mates. Se la recomiendo a todo el mundo.
Elena
usuaria de Android
Vaya, estoy realmente sorprendida. Acabo de probar la app porque la he visto anunciada muchas veces y me he quedado absolutamente alucinada. Esta app es LA AYUDA que quieres para el insti y, sobre todo, ofrece muchísimas cosas, como ejercicios y hojas informativas, que a mí personalmente me han sido MUY útiles.
Ana
usuaria de iOS
Una increíble aplicación, de verdad. Apareció en el momento en que necesitaba una app que me ayude a organizar mis estudios, al igual que para prepararme para los exámenes. Te da una increíble variedad de estudio que simplemente me encanta. Además de ser una gran ayuda para estudiantes de diferentes grados, como la universidad, lo que más me gusta de esta app es que está para diferentes países.
Bárbara
Chile
Me encantó. La app es superior, buena para los estudiantes. No solo te da las respuestas, sino que también te las explica de una manera asombrosa, lo que hace que entiendas súper rápido. La recomiendo mucho si se te hace difícil comprender las materias que te dejan.
Jennifer
Perú
Muy buena aplicación, da información precisa de lo que se le pide. Es eficiente y, sobre todo, tiene varios intereses a escoger, como por ejemplo, temas sobre el ICFES, temas de bachillerato, entre otros. Excelente app.
Lady
Colombia
¡La app es buenísima! Sólo tengo que introducir el tema en la barra de búsqueda y recibo la respuesta muy rápido. No tengo que ver 10 vídeos de YouTube para entender algo, así que me ahorro tiempo. ¡Muy recomendable!
Sara
usuaria de Android
En el instituto era muy malo en matemáticas, pero gracias a la app, ahora saco mejores notas. Os agradezco mucho que hayáis creado la aplicación.
Roberto
usuario de Android
Me costaba demasiado estudiar porque no entiendo cuando me pongo a estudiar, y en los exámenes me iba mal, hasta que me empezaron a aparecer anuncios y la descargué sin tenerle fe. Gracias a esta aplicación, algo que no entendía hace meses y semanas lo entendí. En esta aplicación mis notas mejoraron, y ya no me tengo que preocupar por estudiar.
Antonella
Argentina
¡Excelente! Amé la app. Me parece súper eficiente. Aparte de que enseña mucho, te ayuda en tus problemas personales y te hace resúmenes. Amo. Amé un montón la app. Sirve para cualquier año, desde sexto hasta quinto año. Aparte, hay resúmenes de otras personas. ¡Nonono, loquísimo! Te la recomiendo al 100%. Efectivamente, es un 10/10.
Usuario argentino
iOS.
Excelente experiencia. La aplicación es buenísima, la recomiendo mucho. Es mucho mejor que ChatGPT. Te manda la respuesta de tus búsquedas y, aparte, diapositivas para estudiar. Es magnífica.
Alo
México
¡ME ENCANTA! Todo es muy sencillo de utilizar y aprender. Mi IA es muy buena y los apuntes de los demás estudiantes son súper buenos; explica las cosas súper bien y detalladamente. La amo. Pruébenla.
Kitty
Colombia