Abrir la app

Asignaturas

17

Actualizado Apr 1, 2026

7 páginas

アメリカ独立革命とフランス革命: 自由と人権の歩み

18世紀後半、啓蒙思想に影響された二つの大きな革命がアメリカとフランスで起こった。これらの市民革命は王や貴族の支配を終わらせ、自由・平等・人権という現代社会の基盤を作り上げた歴史的転換点だ。テストでも超重要な分野だから、それぞれの特徴と違いをしっかり押さえよう。

Page 1
Page 2
Page 3
Page 4
Page 5
Page 6
Page 7
1 / 7
# アメリカ独立革命とフランス革
命

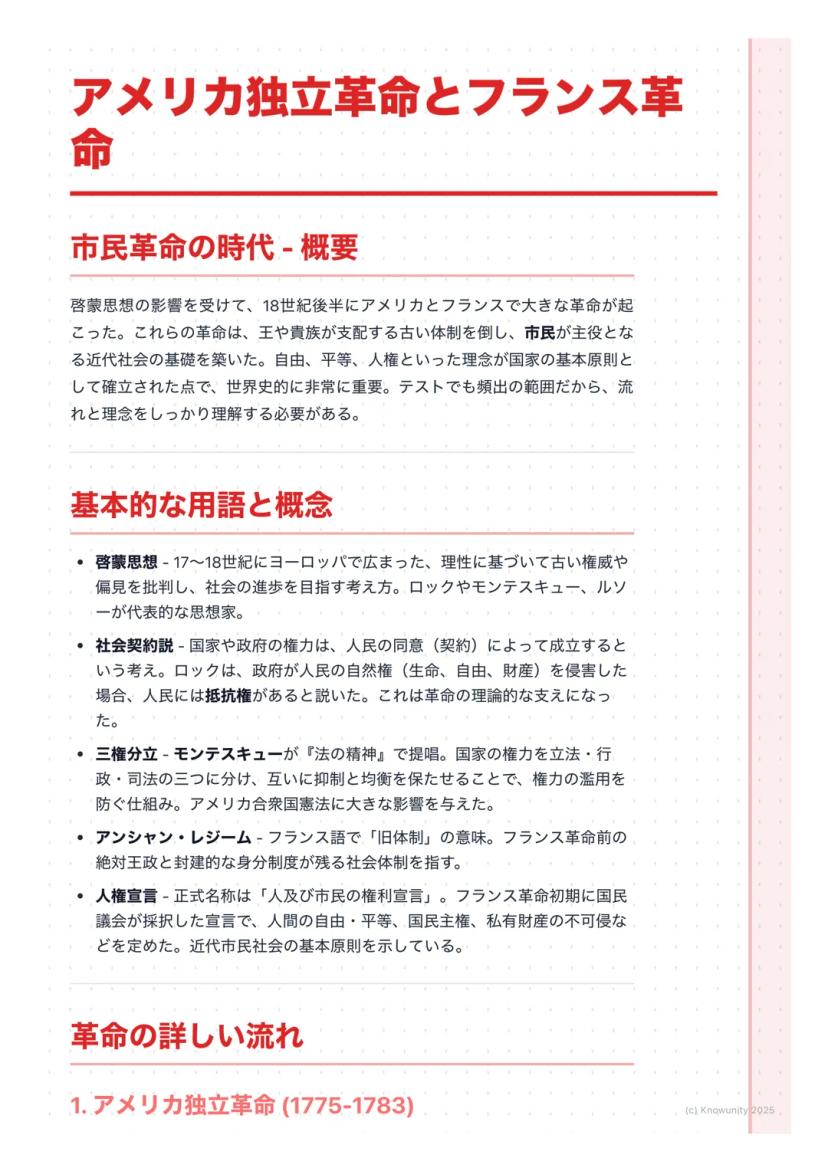
市民革命の時代-概要

啓蒙思想の影響を受けて、18世紀後半にアメリカとフランスで大きな革命が起
こった。これらの革命は、王や貴族が支配する古い体制を倒し、市民が主役とな
る近代社会の基礎を築いた。自由、平等、人権といった理念が国家の基本原

市民革命の時代と基本概念

君たちが今当たり前だと思っている人権平等の考えって、実は300年前までは存在しなかった概念なんだ。18世紀になって啓蒙思想が広まり、理性で古い権威に立ち向かう時代が始まった。

社会契約説は革命の理論的支柱となった重要な考え方だ。ロックは「政府が人民の権利を侵害したら、抵抗する権利がある」と説き、これが革命を正当化する根拠になった。モンテスキューの三権分立も、権力の暴走を防ぐ仕組みとしてアメリカで実現される。

フランス革命前のアンシャン・レジーム(旧体制)では、人口の2%の特権階級が98%の民衆を支配していた。この不平等な体制に対する怒りが、やがて大爆発を起こすことになる。

💡 覚えておこう: 啓蒙思想の三大要素は「理性」「自然権」「社会契約」。これらがアメリカとフランスの革命思想のベースになっている。

# アメリカ独立革命とフランス革
命

市民革命の時代-概要

啓蒙思想の影響を受けて、18世紀後半にアメリカとフランスで大きな革命が起
こった。これらの革命は、王や貴族が支配する古い体制を倒し、市民が主役とな
る近代社会の基礎を築いた。自由、平等、人権といった理念が国家の基本原

アメリカ独立革命の背景と経過

代表なくして課税なし」- このスローガンを聞いたことがあるよね?七年戦争で借金まみれになったイギリスが、植民地アメリカに重税を課したことから全てが始まった。

印紙法(1765)や茶法(1773)など、次々と課せられる税金に植民地の人々は激怒。特にボストン茶会事件(1773)では、抗議の意思表示として茶箱を海にぶちまけた。この事件でイギリスとの関係は完全に決裂した。

1775年のレキシントン・コンコードの戦いで武力衝突が始まり、翌年には歴史的な独立宣言が発表される。ジェファソンが起草したこの宣言は、「すべての人間は平等につくられ、生命・自由・幸福の追求という権利を持つ」と高らかに宣言した。

フランスやスペインの支援もあり、1781年のヨークタウンの戦いで決定的勝利。1783年のパリ条約でついにイギリスがアメリカの独立を承認した。

💡 テストのコツ: 独立宣言の日付(1776年7月4日)と、ロックの自然権思想(生命・自由・財産→幸福の追求に変更)は必ず出題される!

# アメリカ独立革命とフランス革
命

市民革命の時代-概要

啓蒙思想の影響を受けて、18世紀後半にアメリカとフランスで大きな革命が起
こった。これらの革命は、王や貴族が支配する古い体制を倒し、市民が主役とな
る近代社会の基礎を築いた。自由、平等、人権といった理念が国家の基本原

フランス革命前夜の危機

フランスのアンシャン・レジームは完全に行き詰まっていた。第一身分(聖職者)と第二身分(貴族)は免税特権でぬくぬくと暮らす一方、第三身分(平民)は重税にあえいでいた。しかも人口比は98%が第三身分という超不平等社会だ。

ルイ16世の時代には国家財政が完全に破綻。アメリカ独立戦争への援助費用も財政悪化に追い打ちをかけた。財政改革のため175年ぶりに三部会を召集したが、これが革命の引き金になってしまう。

議決方法をめぐって身分別投票か個人別投票かで大もめ。第三身分は「俺たちが98%なのに、なんで特権階級と同じ1票なんだ!」と激怒し、勝手に国民議会を結成して球戯場の誓いを行った。

1789年7月14日、ついに民衆がバスティーユ牢獄を襲撃。圧政の象徴だった牢獄の陥落で、フランス革命が本格的にスタートした。

💡 重要ポイント: バスティーユ襲撃の日(7月14日)は現在でもフランスの革命記念日。この日から世界が変わり始めた。

# アメリカ独立革命とフランス革
命

市民革命の時代-概要

啓蒙思想の影響を受けて、18世紀後半にアメリカとフランスで大きな革命が起
こった。これらの革命は、王や貴族が支配する古い体制を倒し、市民が主役とな
る近代社会の基礎を築いた。自由、平等、人権といった理念が国家の基本原

フランス革命の激動の展開

革命初期はまだ穏健だった。国民議会は封建的特権を廃止し、人権宣言を採択して近代市民社会の原則を世界で初めて明文化した。この宣言の影響は計り知れない。

しかし1791年のヴァレンヌ逃亡事件で国王への信頼が完全に崩壊。さらにオーストリア・プロイセンが革命に干渉してくると、革命は一気に急進化していく。

1792年には民衆が王宮を襲撃し(8月10日事件)、王政が廃止されて第一共和政が成立。翌1793年にはルイ16世が処刑され、ヨーロッパ中が震撼した。王様の首を切るなんて、当時としては考えられない出来事だった。

内外の危機に対応するため、ロベスピエール率いるジャコバン派が独裁を開始。恐怖政治と呼ばれる血なまぐさい時期が始まり、反対派は次々とギロチンで処刑された。

💡 理解のコツ: フランス革命は「穏健→急進→恐怖政治→反動」という流れ。外敵と内敵への恐怖が革命を過激化させた典型例だ。

# アメリカ独立革命とフランス革
命

市民革命の時代-概要

啓蒙思想の影響を受けて、18世紀後半にアメリカとフランスで大きな革命が起
こった。これらの革命は、王や貴族が支配する古い体制を倒し、市民が主役とな
る近代社会の基礎を築いた。自由、平等、人権といった理念が国家の基本原

革命の終結とナポレオンの登場

恐怖政治も長くは続かなかった。1794年のテルミドールのクーデタでロベスピエール自身がギロチンの露と消え、恐怖政治は終了。しかしその後の総裁政府は政治的混乱が続いた。

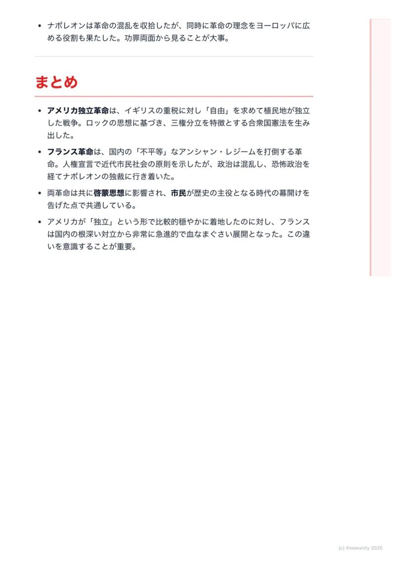
そんな中で頭角を現したのが軍事的天才ナポレオン・ボナパルトだ。1799年のブリュメール18日のクーデタで権力を掌握し、フランス革命は事実上終結した。

皮肉なことに、「自由と平等」を掲げた革命は最終的に皇帝ナポレオンの独裁に行き着いてしまう。でも革命の理念はヨーロッパ全土に広まり、後の歴史に巨大な影響を与え続けた。

二つの革命を比較すると面白い違いが見えてくる。アメリカは「独立」という明確な目標があり、比較的穏やかに共和国を樹立。一方フランスは国内の根深い対立から血みどろの内乱となり、政治体制がコロコロ変わった。

💡 テスト必須: アメリカ(独立戦争・対外戦争)vsフランス(体制打倒・内乱)の対比は定番問題。それぞれの特徴を整理して覚えよう!

# アメリカ独立革命とフランス革
命

市民革命の時代-概要

啓蒙思想の影響を受けて、18世紀後半にアメリカとフランスで大きな革命が起
こった。これらの革命は、王や貴族が支配する古い体制を倒し、市民が主役とな
る近代社会の基礎を築いた。自由、平等、人権といった理念が国家の基本原

二つの革命の歴史的意義

アメリカ独立革命とフランス革命は、どちらも啓蒙思想に基づいて古い支配体制を打ち破った画期的な出来事だった。でも進み方は全然違う。

アメリカの独立宣言は「生命、自由、幸福の追求」を不可侵の権利として宣言し、世界初の本格的な共和制国家を誕生させた。三権分立を厳格に採用した合衆国憲法は、今でもアメリカ政治の根幹だ。

フランスの人権宣言は「人間の自由・平等」「国民主権」「私有財産の不可侵」を定め、近代市民社会の基本原則を示した。この宣言はヨーロッパ全体に自由平等の理念を広める起爆剤となった。

ただし注意が必要なのは、どちらの革命でも実際には先住民・黒人奴隷・女性の権利は認められていなかった点。「すべての人間は平等」と言いながら、この矛盾は後の歴史の大きな課題として残された。

💡 深く理解しよう: 革命の理想と現実のギャップを理解することで、歴史をより立体的に捉えられる。完璧な革命なんて存在しないんだ。

# アメリカ独立革命とフランス革
命

市民革命の時代-概要

啓蒙思想の影響を受けて、18世紀後半にアメリカとフランスで大きな革命が起
こった。これらの革命は、王や貴族が支配する古い体制を倒し、市民が主役とな
る近代社会の基礎を築いた。自由、平等、人権といった理念が国家の基本原


Pensamos que nunca lo preguntarías...

¿Qué es Knowunity AI companion?

Nuestro compañero de IA está específicamente adaptado a las necesidades de los estudiantes. Basándonos en los millones de contenidos que tenemos en la plataforma, podemos dar a los estudiantes respuestas realmente significativas y relevantes. Pero no se trata solo de respuestas, el compañero también guía a los estudiantes a través de sus retos de aprendizaje diarios, con planes de aprendizaje personalizados, cuestionarios o contenidos en el chat y una personalización del 100% basada en las habilidades y el desarrollo de los estudiantes.

¿Dónde puedo descargar la app Knowunity?

Puedes descargar la app en Google Play Store y Apple App Store.

¿Knowunity es totalmente gratuito?

¡Sí lo es! Tienes acceso totalmente gratuito a todo el contenido de la app, puedes chatear con otros alumnos y recibir ayuda inmeditamente. Puedes ganar dinero utilizando la aplicación, que te permitirá acceder a determinadas funciones.

Contenidos más populares de 世界史探究

¿No encuentras lo que buscas? Explora otros temas.

Mira lo que dicen nuestros usuarios. Les encantó — y a ti también te encantará.

4.6/5

App Store

4.7/5

Google Play

La app es muy fácil de usar y está muy bien diseñada. Hasta ahora he encontrado todo lo que estaba buscando y he podido aprender mucho de las presentaciones. Definitivamente utilizaré la aplicación para un examen de clase. Y, por supuesto, también me sirve mucho de inspiración.

Pablo

usuario de iOS

Esta app es realmente genial. Hay tantos apuntes de clase y ayuda [...]. Tengo problemas con matemáticas, por ejemplo, y la aplicación tiene muchas opciones de ayuda. Gracias a Knowunity, he mejorado en mates. Se la recomiendo a todo el mundo.

Elena

usuaria de Android

Vaya, estoy realmente sorprendida. Acabo de probar la app porque la he visto anunciada muchas veces y me he quedado absolutamente alucinada. Esta app es LA AYUDA que quieres para el insti y, sobre todo, ofrece muchísimas cosas, como ejercicios y hojas informativas, que a mí personalmente me han sido MUY útiles.

Ana

usuaria de iOS

Una increíble aplicación, de verdad. Apareció en el momento en que necesitaba una app que me ayude a organizar mis estudios, al igual que para prepararme para los exámenes. Te da una increíble variedad de estudio que simplemente me encanta. Además de ser una gran ayuda para estudiantes de diferentes grados, como la universidad, lo que más me gusta de esta app es que está para diferentes países.

Bárbara

Chile

Me encantó. La app es superior, buena para los estudiantes. No solo te da las respuestas, sino que también te las explica de una manera asombrosa, lo que hace que entiendas súper rápido. La recomiendo mucho si se te hace difícil comprender las materias que te dejan.

Jennifer

Perú

Muy buena aplicación, da información precisa de lo que se le pide. Es eficiente y, sobre todo, tiene varios intereses a escoger, como por ejemplo, temas sobre el ICFES, temas de bachillerato, entre otros. Excelente app.

Lady

Colombia

¡La app es buenísima! Sólo tengo que introducir el tema en la barra de búsqueda y recibo la respuesta muy rápido. No tengo que ver 10 vídeos de YouTube para entender algo, así que me ahorro tiempo. ¡Muy recomendable!

Sara

usuaria de Android

En el instituto era muy malo en matemáticas, pero gracias a la app, ahora saco mejores notas. Os agradezco mucho que hayáis creado la aplicación.

Roberto

usuario de Android

Me costaba demasiado estudiar porque no entiendo cuando me pongo a estudiar, y en los exámenes me iba mal, hasta que me empezaron a aparecer anuncios y la descargué sin tenerle fe. Gracias a esta aplicación, algo que no entendía hace meses y semanas lo entendí. En esta aplicación mis notas mejoraron, y ya no me tengo que preocupar por estudiar.

Antonella

Argentina

¡Excelente! Amé la app. Me parece súper eficiente. Aparte de que enseña mucho, te ayuda en tus problemas personales y te hace resúmenes. Amo. Amé un montón la app. Sirve para cualquier año, desde sexto hasta quinto año. Aparte, hay resúmenes de otras personas. ¡Nonono, loquísimo! Te la recomiendo al 100%. Efectivamente, es un 10/10.

Usuario argentino

iOS.

Excelente experiencia. La aplicación es buenísima, la recomiendo mucho. Es mucho mejor que ChatGPT. Te manda la respuesta de tus búsquedas y, aparte, diapositivas para estudiar. Es magnífica.

Alo

México

¡ME ENCANTA! Todo es muy sencillo de utilizar y aprender. Mi IA es muy buena y los apuntes de los demás estudiantes son súper buenos; explica las cosas súper bien y detalladamente. La amo. Pruébenla.

Kitty

Colombia

La app es muy fácil de usar y está muy bien diseñada. Hasta ahora he encontrado todo lo que estaba buscando y he podido aprender mucho de las presentaciones. Definitivamente utilizaré la aplicación para un examen de clase. Y, por supuesto, también me sirve mucho de inspiración.

Pablo

usuario de iOS

Esta app es realmente genial. Hay tantos apuntes de clase y ayuda [...]. Tengo problemas con matemáticas, por ejemplo, y la aplicación tiene muchas opciones de ayuda. Gracias a Knowunity, he mejorado en mates. Se la recomiendo a todo el mundo.

Elena

usuaria de Android

Vaya, estoy realmente sorprendida. Acabo de probar la app porque la he visto anunciada muchas veces y me he quedado absolutamente alucinada. Esta app es LA AYUDA que quieres para el insti y, sobre todo, ofrece muchísimas cosas, como ejercicios y hojas informativas, que a mí personalmente me han sido MUY útiles.

Ana

usuaria de iOS

Una increíble aplicación, de verdad. Apareció en el momento en que necesitaba una app que me ayude a organizar mis estudios, al igual que para prepararme para los exámenes. Te da una increíble variedad de estudio que simplemente me encanta. Además de ser una gran ayuda para estudiantes de diferentes grados, como la universidad, lo que más me gusta de esta app es que está para diferentes países.

Bárbara

Chile

Me encantó. La app es superior, buena para los estudiantes. No solo te da las respuestas, sino que también te las explica de una manera asombrosa, lo que hace que entiendas súper rápido. La recomiendo mucho si se te hace difícil comprender las materias que te dejan.

Jennifer

Perú

Muy buena aplicación, da información precisa de lo que se le pide. Es eficiente y, sobre todo, tiene varios intereses a escoger, como por ejemplo, temas sobre el ICFES, temas de bachillerato, entre otros. Excelente app.

Lady

Colombia

¡La app es buenísima! Sólo tengo que introducir el tema en la barra de búsqueda y recibo la respuesta muy rápido. No tengo que ver 10 vídeos de YouTube para entender algo, así que me ahorro tiempo. ¡Muy recomendable!

Sara

usuaria de Android

En el instituto era muy malo en matemáticas, pero gracias a la app, ahora saco mejores notas. Os agradezco mucho que hayáis creado la aplicación.

Roberto

usuario de Android

Me costaba demasiado estudiar porque no entiendo cuando me pongo a estudiar, y en los exámenes me iba mal, hasta que me empezaron a aparecer anuncios y la descargué sin tenerle fe. Gracias a esta aplicación, algo que no entendía hace meses y semanas lo entendí. En esta aplicación mis notas mejoraron, y ya no me tengo que preocupar por estudiar.

Antonella

Argentina

¡Excelente! Amé la app. Me parece súper eficiente. Aparte de que enseña mucho, te ayuda en tus problemas personales y te hace resúmenes. Amo. Amé un montón la app. Sirve para cualquier año, desde sexto hasta quinto año. Aparte, hay resúmenes de otras personas. ¡Nonono, loquísimo! Te la recomiendo al 100%. Efectivamente, es un 10/10.

Usuario argentino

iOS.

Excelente experiencia. La aplicación es buenísima, la recomiendo mucho. Es mucho mejor que ChatGPT. Te manda la respuesta de tus búsquedas y, aparte, diapositivas para estudiar. Es magnífica.

Alo

México

¡ME ENCANTA! Todo es muy sencillo de utilizar y aprender. Mi IA es muy buena y los apuntes de los demás estudiantes son súper buenos; explica las cosas súper bien y detalladamente. La amo. Pruébenla.

Kitty

Colombia

 

世界史探究

17

Actualizado Apr 1, 2026

7 páginas

アメリカ独立革命とフランス革命: 自由と人権の歩み

18世紀後半、啓蒙思想に影響された二つの大きな革命がアメリカとフランスで起こった。これらの市民革命は王や貴族の支配を終わらせ、自由・平等・人権という現代社会の基盤を作り上げた歴史的転換点だ。テストでも超重要な分野だから、それぞれの特徴と違いをしっかり押さえよう。

# アメリカ独立革命とフランス革
命

市民革命の時代-概要

啓蒙思想の影響を受けて、18世紀後半にアメリカとフランスで大きな革命が起
こった。これらの革命は、王や貴族が支配する古い体制を倒し、市民が主役とな
る近代社会の基礎を築いた。自由、平等、人権といった理念が国家の基本原

Inscríbete para ver los apuntes¡Es gratis!

Acceso a todos los documentos

Mejora tus notas

Únete a millones de estudiantes

市民革命の時代と基本概念

君たちが今当たり前だと思っている人権平等の考えって、実は300年前までは存在しなかった概念なんだ。18世紀になって啓蒙思想が広まり、理性で古い権威に立ち向かう時代が始まった。

社会契約説は革命の理論的支柱となった重要な考え方だ。ロックは「政府が人民の権利を侵害したら、抵抗する権利がある」と説き、これが革命を正当化する根拠になった。モンテスキューの三権分立も、権力の暴走を防ぐ仕組みとしてアメリカで実現される。

フランス革命前のアンシャン・レジーム(旧体制)では、人口の2%の特権階級が98%の民衆を支配していた。この不平等な体制に対する怒りが、やがて大爆発を起こすことになる。

💡 覚えておこう: 啓蒙思想の三大要素は「理性」「自然権」「社会契約」。これらがアメリカとフランスの革命思想のベースになっている。

# アメリカ独立革命とフランス革
命

市民革命の時代-概要

啓蒙思想の影響を受けて、18世紀後半にアメリカとフランスで大きな革命が起
こった。これらの革命は、王や貴族が支配する古い体制を倒し、市民が主役とな
る近代社会の基礎を築いた。自由、平等、人権といった理念が国家の基本原

Inscríbete para ver los apuntes¡Es gratis!

Acceso a todos los documentos

Mejora tus notas

Únete a millones de estudiantes

アメリカ独立革命の背景と経過

代表なくして課税なし」- このスローガンを聞いたことがあるよね?七年戦争で借金まみれになったイギリスが、植民地アメリカに重税を課したことから全てが始まった。

印紙法(1765)や茶法(1773)など、次々と課せられる税金に植民地の人々は激怒。特にボストン茶会事件(1773)では、抗議の意思表示として茶箱を海にぶちまけた。この事件でイギリスとの関係は完全に決裂した。

1775年のレキシントン・コンコードの戦いで武力衝突が始まり、翌年には歴史的な独立宣言が発表される。ジェファソンが起草したこの宣言は、「すべての人間は平等につくられ、生命・自由・幸福の追求という権利を持つ」と高らかに宣言した。

フランスやスペインの支援もあり、1781年のヨークタウンの戦いで決定的勝利。1783年のパリ条約でついにイギリスがアメリカの独立を承認した。

💡 テストのコツ: 独立宣言の日付(1776年7月4日)と、ロックの自然権思想(生命・自由・財産→幸福の追求に変更)は必ず出題される!

# アメリカ独立革命とフランス革
命

市民革命の時代-概要

啓蒙思想の影響を受けて、18世紀後半にアメリカとフランスで大きな革命が起
こった。これらの革命は、王や貴族が支配する古い体制を倒し、市民が主役とな
る近代社会の基礎を築いた。自由、平等、人権といった理念が国家の基本原

Inscríbete para ver los apuntes¡Es gratis!

Acceso a todos los documentos

Mejora tus notas

Únete a millones de estudiantes

フランス革命前夜の危機

フランスのアンシャン・レジームは完全に行き詰まっていた。第一身分(聖職者)と第二身分(貴族)は免税特権でぬくぬくと暮らす一方、第三身分(平民)は重税にあえいでいた。しかも人口比は98%が第三身分という超不平等社会だ。

ルイ16世の時代には国家財政が完全に破綻。アメリカ独立戦争への援助費用も財政悪化に追い打ちをかけた。財政改革のため175年ぶりに三部会を召集したが、これが革命の引き金になってしまう。

議決方法をめぐって身分別投票か個人別投票かで大もめ。第三身分は「俺たちが98%なのに、なんで特権階級と同じ1票なんだ!」と激怒し、勝手に国民議会を結成して球戯場の誓いを行った。

1789年7月14日、ついに民衆がバスティーユ牢獄を襲撃。圧政の象徴だった牢獄の陥落で、フランス革命が本格的にスタートした。

💡 重要ポイント: バスティーユ襲撃の日(7月14日)は現在でもフランスの革命記念日。この日から世界が変わり始めた。

# アメリカ独立革命とフランス革
命

市民革命の時代-概要

啓蒙思想の影響を受けて、18世紀後半にアメリカとフランスで大きな革命が起
こった。これらの革命は、王や貴族が支配する古い体制を倒し、市民が主役とな
る近代社会の基礎を築いた。自由、平等、人権といった理念が国家の基本原

Inscríbete para ver los apuntes¡Es gratis!

Acceso a todos los documentos

Mejora tus notas

Únete a millones de estudiantes

フランス革命の激動の展開

革命初期はまだ穏健だった。国民議会は封建的特権を廃止し、人権宣言を採択して近代市民社会の原則を世界で初めて明文化した。この宣言の影響は計り知れない。

しかし1791年のヴァレンヌ逃亡事件で国王への信頼が完全に崩壊。さらにオーストリア・プロイセンが革命に干渉してくると、革命は一気に急進化していく。

1792年には民衆が王宮を襲撃し(8月10日事件)、王政が廃止されて第一共和政が成立。翌1793年にはルイ16世が処刑され、ヨーロッパ中が震撼した。王様の首を切るなんて、当時としては考えられない出来事だった。

内外の危機に対応するため、ロベスピエール率いるジャコバン派が独裁を開始。恐怖政治と呼ばれる血なまぐさい時期が始まり、反対派は次々とギロチンで処刑された。

💡 理解のコツ: フランス革命は「穏健→急進→恐怖政治→反動」という流れ。外敵と内敵への恐怖が革命を過激化させた典型例だ。

# アメリカ独立革命とフランス革
命

市民革命の時代-概要

啓蒙思想の影響を受けて、18世紀後半にアメリカとフランスで大きな革命が起
こった。これらの革命は、王や貴族が支配する古い体制を倒し、市民が主役とな
る近代社会の基礎を築いた。自由、平等、人権といった理念が国家の基本原

Inscríbete para ver los apuntes¡Es gratis!

Acceso a todos los documentos

Mejora tus notas

Únete a millones de estudiantes

革命の終結とナポレオンの登場

恐怖政治も長くは続かなかった。1794年のテルミドールのクーデタでロベスピエール自身がギロチンの露と消え、恐怖政治は終了。しかしその後の総裁政府は政治的混乱が続いた。

そんな中で頭角を現したのが軍事的天才ナポレオン・ボナパルトだ。1799年のブリュメール18日のクーデタで権力を掌握し、フランス革命は事実上終結した。

皮肉なことに、「自由と平等」を掲げた革命は最終的に皇帝ナポレオンの独裁に行き着いてしまう。でも革命の理念はヨーロッパ全土に広まり、後の歴史に巨大な影響を与え続けた。

二つの革命を比較すると面白い違いが見えてくる。アメリカは「独立」という明確な目標があり、比較的穏やかに共和国を樹立。一方フランスは国内の根深い対立から血みどろの内乱となり、政治体制がコロコロ変わった。

💡 テスト必須: アメリカ(独立戦争・対外戦争)vsフランス(体制打倒・内乱)の対比は定番問題。それぞれの特徴を整理して覚えよう!

# アメリカ独立革命とフランス革
命

市民革命の時代-概要

啓蒙思想の影響を受けて、18世紀後半にアメリカとフランスで大きな革命が起
こった。これらの革命は、王や貴族が支配する古い体制を倒し、市民が主役とな
る近代社会の基礎を築いた。自由、平等、人権といった理念が国家の基本原

Inscríbete para ver los apuntes¡Es gratis!

Acceso a todos los documentos

Mejora tus notas

Únete a millones de estudiantes

二つの革命の歴史的意義

アメリカ独立革命とフランス革命は、どちらも啓蒙思想に基づいて古い支配体制を打ち破った画期的な出来事だった。でも進み方は全然違う。

アメリカの独立宣言は「生命、自由、幸福の追求」を不可侵の権利として宣言し、世界初の本格的な共和制国家を誕生させた。三権分立を厳格に採用した合衆国憲法は、今でもアメリカ政治の根幹だ。

フランスの人権宣言は「人間の自由・平等」「国民主権」「私有財産の不可侵」を定め、近代市民社会の基本原則を示した。この宣言はヨーロッパ全体に自由平等の理念を広める起爆剤となった。

ただし注意が必要なのは、どちらの革命でも実際には先住民・黒人奴隷・女性の権利は認められていなかった点。「すべての人間は平等」と言いながら、この矛盾は後の歴史の大きな課題として残された。

💡 深く理解しよう: 革命の理想と現実のギャップを理解することで、歴史をより立体的に捉えられる。完璧な革命なんて存在しないんだ。

# アメリカ独立革命とフランス革
命

市民革命の時代-概要

啓蒙思想の影響を受けて、18世紀後半にアメリカとフランスで大きな革命が起
こった。これらの革命は、王や貴族が支配する古い体制を倒し、市民が主役とな
る近代社会の基礎を築いた。自由、平等、人権といった理念が国家の基本原

Inscríbete para ver los apuntes¡Es gratis!

Acceso a todos los documentos

Mejora tus notas

Únete a millones de estudiantes

Pensamos que nunca lo preguntarías...

¿Qué es Knowunity AI companion?

Nuestro compañero de IA está específicamente adaptado a las necesidades de los estudiantes. Basándonos en los millones de contenidos que tenemos en la plataforma, podemos dar a los estudiantes respuestas realmente significativas y relevantes. Pero no se trata solo de respuestas, el compañero también guía a los estudiantes a través de sus retos de aprendizaje diarios, con planes de aprendizaje personalizados, cuestionarios o contenidos en el chat y una personalización del 100% basada en las habilidades y el desarrollo de los estudiantes.

¿Dónde puedo descargar la app Knowunity?

Puedes descargar la app en Google Play Store y Apple App Store.

¿Knowunity es totalmente gratuito?

¡Sí lo es! Tienes acceso totalmente gratuito a todo el contenido de la app, puedes chatear con otros alumnos y recibir ayuda inmeditamente. Puedes ganar dinero utilizando la aplicación, que te permitirá acceder a determinadas funciones.

0

Herramientas Inteligentes NUEVO

Transformá estos apuntes en: ✓ 50+ Preguntas de Práctica ✓ Fichas Interactivas ✓ Simulacro Completo de Examen ✓ Esquemas de Ensayo

Simulacro de Examen
Quiz
Fichas
Ensayo

Contenidos más populares de 世界史探究

¿No encuentras lo que buscas? Explora otros temas.

Mira lo que dicen nuestros usuarios. Les encantó — y a ti también te encantará.

4.6/5

App Store

4.7/5

Google Play

La app es muy fácil de usar y está muy bien diseñada. Hasta ahora he encontrado todo lo que estaba buscando y he podido aprender mucho de las presentaciones. Definitivamente utilizaré la aplicación para un examen de clase. Y, por supuesto, también me sirve mucho de inspiración.

Pablo

usuario de iOS

Esta app es realmente genial. Hay tantos apuntes de clase y ayuda [...]. Tengo problemas con matemáticas, por ejemplo, y la aplicación tiene muchas opciones de ayuda. Gracias a Knowunity, he mejorado en mates. Se la recomiendo a todo el mundo.

Elena

usuaria de Android

Vaya, estoy realmente sorprendida. Acabo de probar la app porque la he visto anunciada muchas veces y me he quedado absolutamente alucinada. Esta app es LA AYUDA que quieres para el insti y, sobre todo, ofrece muchísimas cosas, como ejercicios y hojas informativas, que a mí personalmente me han sido MUY útiles.

Ana

usuaria de iOS

Una increíble aplicación, de verdad. Apareció en el momento en que necesitaba una app que me ayude a organizar mis estudios, al igual que para prepararme para los exámenes. Te da una increíble variedad de estudio que simplemente me encanta. Además de ser una gran ayuda para estudiantes de diferentes grados, como la universidad, lo que más me gusta de esta app es que está para diferentes países.

Bárbara

Chile

Me encantó. La app es superior, buena para los estudiantes. No solo te da las respuestas, sino que también te las explica de una manera asombrosa, lo que hace que entiendas súper rápido. La recomiendo mucho si se te hace difícil comprender las materias que te dejan.

Jennifer

Perú

Muy buena aplicación, da información precisa de lo que se le pide. Es eficiente y, sobre todo, tiene varios intereses a escoger, como por ejemplo, temas sobre el ICFES, temas de bachillerato, entre otros. Excelente app.

Lady

Colombia

¡La app es buenísima! Sólo tengo que introducir el tema en la barra de búsqueda y recibo la respuesta muy rápido. No tengo que ver 10 vídeos de YouTube para entender algo, así que me ahorro tiempo. ¡Muy recomendable!

Sara

usuaria de Android

En el instituto era muy malo en matemáticas, pero gracias a la app, ahora saco mejores notas. Os agradezco mucho que hayáis creado la aplicación.

Roberto

usuario de Android

Me costaba demasiado estudiar porque no entiendo cuando me pongo a estudiar, y en los exámenes me iba mal, hasta que me empezaron a aparecer anuncios y la descargué sin tenerle fe. Gracias a esta aplicación, algo que no entendía hace meses y semanas lo entendí. En esta aplicación mis notas mejoraron, y ya no me tengo que preocupar por estudiar.

Antonella

Argentina

¡Excelente! Amé la app. Me parece súper eficiente. Aparte de que enseña mucho, te ayuda en tus problemas personales y te hace resúmenes. Amo. Amé un montón la app. Sirve para cualquier año, desde sexto hasta quinto año. Aparte, hay resúmenes de otras personas. ¡Nonono, loquísimo! Te la recomiendo al 100%. Efectivamente, es un 10/10.

Usuario argentino

iOS.

Excelente experiencia. La aplicación es buenísima, la recomiendo mucho. Es mucho mejor que ChatGPT. Te manda la respuesta de tus búsquedas y, aparte, diapositivas para estudiar. Es magnífica.

Alo

México

¡ME ENCANTA! Todo es muy sencillo de utilizar y aprender. Mi IA es muy buena y los apuntes de los demás estudiantes son súper buenos; explica las cosas súper bien y detalladamente. La amo. Pruébenla.

Kitty

Colombia

La app es muy fácil de usar y está muy bien diseñada. Hasta ahora he encontrado todo lo que estaba buscando y he podido aprender mucho de las presentaciones. Definitivamente utilizaré la aplicación para un examen de clase. Y, por supuesto, también me sirve mucho de inspiración.

Pablo

usuario de iOS

Esta app es realmente genial. Hay tantos apuntes de clase y ayuda [...]. Tengo problemas con matemáticas, por ejemplo, y la aplicación tiene muchas opciones de ayuda. Gracias a Knowunity, he mejorado en mates. Se la recomiendo a todo el mundo.

Elena

usuaria de Android

Vaya, estoy realmente sorprendida. Acabo de probar la app porque la he visto anunciada muchas veces y me he quedado absolutamente alucinada. Esta app es LA AYUDA que quieres para el insti y, sobre todo, ofrece muchísimas cosas, como ejercicios y hojas informativas, que a mí personalmente me han sido MUY útiles.

Ana

usuaria de iOS

Una increíble aplicación, de verdad. Apareció en el momento en que necesitaba una app que me ayude a organizar mis estudios, al igual que para prepararme para los exámenes. Te da una increíble variedad de estudio que simplemente me encanta. Además de ser una gran ayuda para estudiantes de diferentes grados, como la universidad, lo que más me gusta de esta app es que está para diferentes países.

Bárbara

Chile

Me encantó. La app es superior, buena para los estudiantes. No solo te da las respuestas, sino que también te las explica de una manera asombrosa, lo que hace que entiendas súper rápido. La recomiendo mucho si se te hace difícil comprender las materias que te dejan.

Jennifer

Perú

Muy buena aplicación, da información precisa de lo que se le pide. Es eficiente y, sobre todo, tiene varios intereses a escoger, como por ejemplo, temas sobre el ICFES, temas de bachillerato, entre otros. Excelente app.

Lady

Colombia

¡La app es buenísima! Sólo tengo que introducir el tema en la barra de búsqueda y recibo la respuesta muy rápido. No tengo que ver 10 vídeos de YouTube para entender algo, así que me ahorro tiempo. ¡Muy recomendable!

Sara

usuaria de Android

En el instituto era muy malo en matemáticas, pero gracias a la app, ahora saco mejores notas. Os agradezco mucho que hayáis creado la aplicación.

Roberto

usuario de Android

Me costaba demasiado estudiar porque no entiendo cuando me pongo a estudiar, y en los exámenes me iba mal, hasta que me empezaron a aparecer anuncios y la descargué sin tenerle fe. Gracias a esta aplicación, algo que no entendía hace meses y semanas lo entendí. En esta aplicación mis notas mejoraron, y ya no me tengo que preocupar por estudiar.

Antonella

Argentina

¡Excelente! Amé la app. Me parece súper eficiente. Aparte de que enseña mucho, te ayuda en tus problemas personales y te hace resúmenes. Amo. Amé un montón la app. Sirve para cualquier año, desde sexto hasta quinto año. Aparte, hay resúmenes de otras personas. ¡Nonono, loquísimo! Te la recomiendo al 100%. Efectivamente, es un 10/10.

Usuario argentino

iOS.

Excelente experiencia. La aplicación es buenísima, la recomiendo mucho. Es mucho mejor que ChatGPT. Te manda la respuesta de tus búsquedas y, aparte, diapositivas para estudiar. Es magnífica.

Alo

México

¡ME ENCANTA! Todo es muy sencillo de utilizar y aprender. Mi IA es muy buena y los apuntes de los demás estudiantes son súper buenos; explica las cosas súper bien y detalladamente. La amo. Pruébenla.

Kitty

Colombia